WARNING:
JavaScript is turned OFF. None of the links on this concept map will
work until it is reactivated.
If you need help turning JavaScript On, click here.
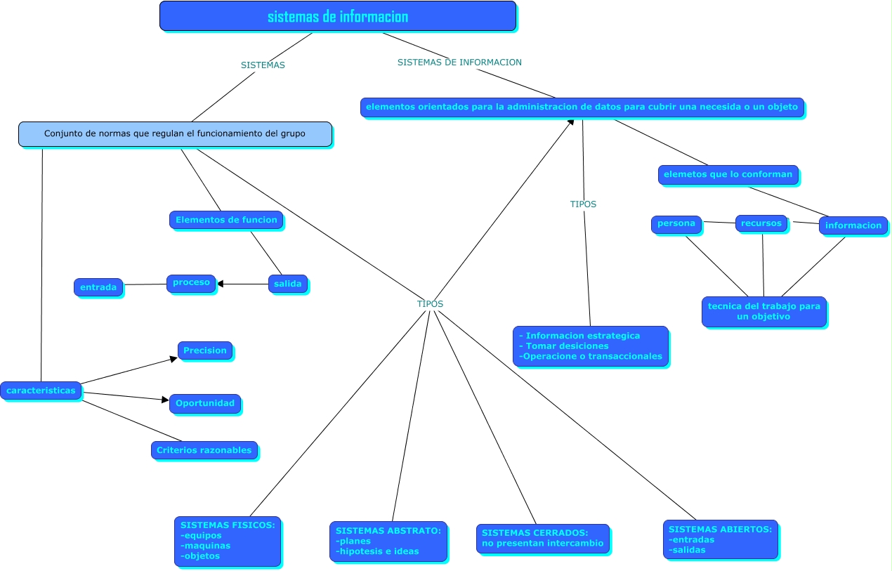
Este Cmap, tiene información relacionada con: Ley documental, caracteristicas ???? Criterios razonables, Conjunto de normas que regulan el funcionamiento del grupo ???? Elementos de funcion, Conjunto de normas que regulan el funcionamiento del grupo TIPOS SISTEMAS FISICOS: -equipos -maquinas -objetos, informacion ???? recursos, sistemas de informacion SISTEMAS DE INFORMACION elementos orientados para la administracion de datos para cubrir una necesida o un objeto, elemetos que lo conforman ???? informacion, Conjunto de normas que regulan el funcionamiento del grupo TIPOS SISTEMAS ABSTRATO: -planes -hipotesis e ideas, salida ???? proceso, recursos ???? tecnica del trabajo para un objetivo, elementos orientados para la administracion de datos para cubrir una necesida o un objeto ???? elemetos que lo conforman, sistemas de informacion SISTEMAS Conjunto de normas que regulan el funcionamiento del grupo, recursos ???? persona, Conjunto de normas que regulan el funcionamiento del grupo TIPOS SISTEMAS ABIERTOS: -entradas -salidas, caracteristicas ???? Precision, Conjunto de normas que regulan el funcionamiento del grupo TIPOS elementos orientados para la administracion de datos para cubrir una necesida o un objeto, proceso ???? entrada, informacion ???? tecnica del trabajo para un objetivo, Conjunto de normas que regulan el funcionamiento del grupo ???? caracteristicas, Elementos de funcion ???? salida, elementos orientados para la administracion de datos para cubrir una necesida o un objeto TIPOS - Informacion estrategica - Tomar desiciones -Operacione o transaccionales