WARNING:
JavaScript is turned OFF. None of the links on this concept map will
work until it is reactivated.
If you need help turning JavaScript On, click here.
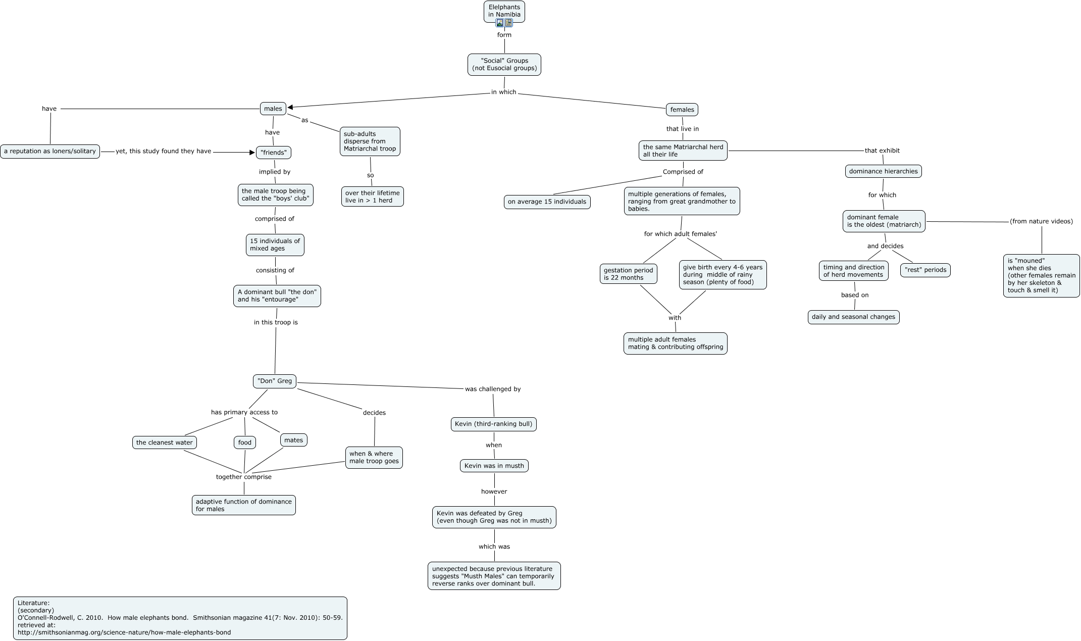
This Concept Map, created with IHMC CmapTools, has information related to: Elephants of Namibia, A dominant bull "the don" and his "entourage" in this troop is "Don" Greg, multiple generations of females, ranging from great grandmother to babies. for which adult females' give birth every 4-6 years during middle of rainy season (plenty of food), give birth every 4-6 years during middle of rainy season (plenty of food) with multiple adult females mating & contributing offspring, "friends" implied by the male troop being called the "boys' club", "Don" Greg decides when & where male troop goes, Kevin was in musth however Kevin was defeated by Greg (even though Greg was not in musth), dominance hierarchies for which dominant female is the oldest (matriarch), "Social" Groups (not Eusocial groups) in which females, males have "friends", Kevin was defeated by Greg (even though Greg was not in musth) which was unexpected because previous literature suggests "Musth Males" can temporarily reverse ranks over dominant bull., "Social" Groups (not Eusocial groups) in which males, multiple generations of females, ranging from great grandmother to babies. for which adult females' gestation period is 22 months, gestation period is 22 months with multiple adult females mating & contributing offspring, dominant female is the oldest (matriarch) and decides timing and direction of herd movements, the same Matriarchal herd all their life Comprised of multiple generations of females, ranging from great grandmother to babies., when & where male troop goes together comprise adaptive function of dominance for males, dominant female is the oldest (matriarch) (from nature videos) is "mouned" when she dies (other females remain by her skeleton & touch & smell it), Elelphants in Namibia form "Social" Groups (not Eusocial groups), the male troop being called the "boys' club" comprised of 15 individuals of mixed ages, males as sub-adults disperse from Matriarchal troop