WARNING:
JavaScript is turned OFF. None of the links on this concept map will
work until it is reactivated.
If you need help turning JavaScript On, click here.
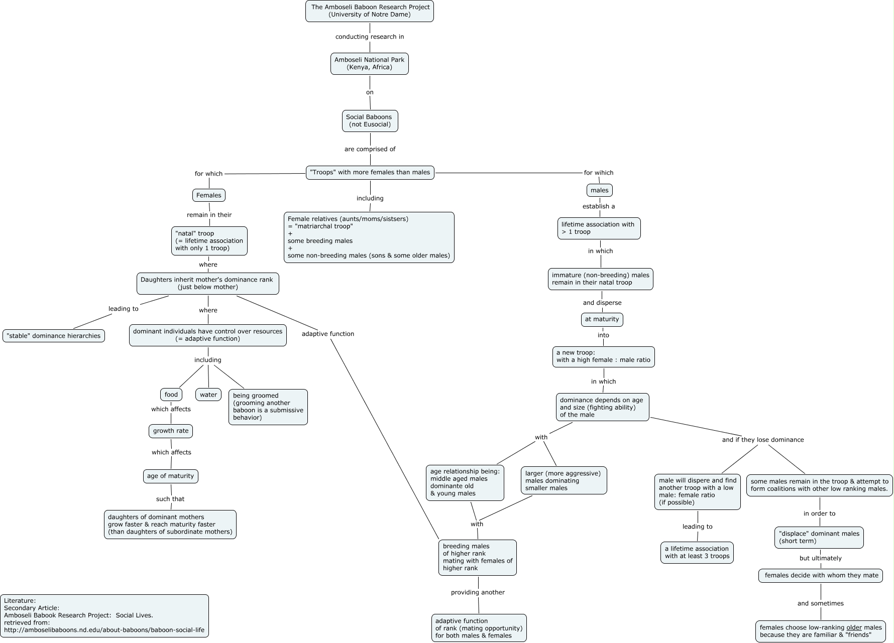
This Concept Map, created with IHMC CmapTools, has information related to: Amboseli Baboons, males establish a lifetime association with > 1 troop, dominance depends on age and size (fighting ability) of the male with age relationship being: middle aged males dominante old & young males, Daughters inherit mother's dominance rank (just below mother) leading to "stable" dominance hierarchies, "displace" dominant males (short term) but ultimately females decide with whom they mate, Daughters inherit mother's dominance rank (just below mother) where dominant individuals have control over resources (= adaptive function), Daughters inherit mother's dominance rank (just below mother) adaptive function breeding males of higher rank mating with females of higher rank, a new troop: with a high female : male ratio in which dominance depends on age and size (fighting ability) of the male, Amboseli National Park (Kenya, Africa) on Social Baboons (not Eusocial), at maturity into a new troop: with a high female : male ratio, food which affects growth rate, Females remain in their "natal" troop (= lifetime association with only 1 troop), dominance depends on age and size (fighting ability) of the male and if they lose dominance male will dispere and find another troop with a low male: female ratio (if possible), larger (more aggressive) males dominating smaller males with breeding males of higher rank mating with females of higher rank, lifetime association with > 1 troop in which immature (non-breeding) males remain in their natal troop, "Troops" with more females than males for which Females, Social Baboons (not Eusocial) are comprised of "Troops" with more females than males, breeding males of higher rank mating with females of higher rank providing another adaptive function of rank (mating opportunity) for both males & females, age relationship being: middle aged males dominante old & young males with breeding males of higher rank mating with females of higher rank, "natal" troop (= lifetime association with only 1 troop) where Daughters inherit mother's dominance rank (just below mother), The Amboseli Baboon Research Project (University of Notre Dame) conducting research in Amboseli National Park (Kenya, Africa)