WARNING:
JavaScript is turned OFF. None of the links on this concept map will
work until it is reactivated.
If you need help turning JavaScript On, click here.
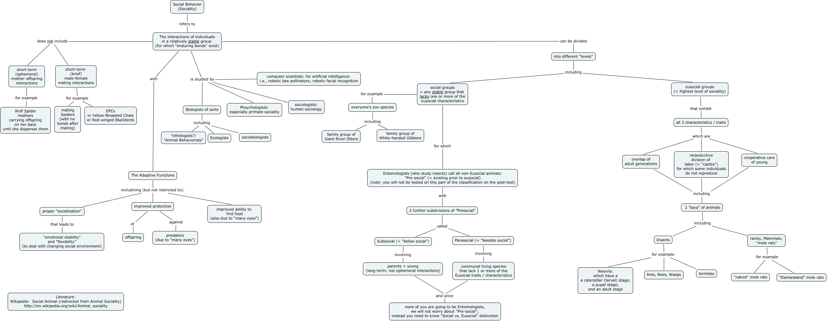
This Concept Map, created with IHMC CmapTools, has information related to: Sociality Def Ex AF, eusocial groups (= highest level of sociality) that exhibit all 3 characteristics / traits, rarely, Mammals: "mole rats" for example "Damaraland" mole rats, The Adaptive Functions includining (but not restricted to): proper "socialization", all 3 characteristics / traits which are rerpoductive division of labor (= "castes") for which some individuals do not reproduce, The interactions of individuals in a relatively stable group (for which "enduring bonds" exist) is studied by Phsychologists: especially primate sociality, The interactions of individuals in a relatively stable group (for which "enduring bonds" exist) does not include short-term (ephemeral) mother-offspring interactions, 2 "taxa" of animals including rarely, Mammals: "mole rats", Insects for example: termites, short-term (ephemeral) mother-offspring interactions for example Wolf Spider mothers carrying offspring on her back until she disperses them, The interactions of individuals in a relatively stable group (for which "enduring bonds" exist) is studied by computer scientists: for artificial intelligence: i.e., robotic bee pollinators; robotic facial recognition, Parasocial (= "besides social") involving communal living species that lack 1 or more of the Eusocial traits / characteristics, The Adaptive Functions includining (but not restricted to): improved ability to find food (also due to "many eyes"), proper "socialization" that leads to "emotional stability" and "flexibility" (to deal with changing social environment), short-term (brief) male-female mating interactions for example mating Spiders (with no bonds after mating), rerpoductive division of labor (= "castes") for which some individuals do not reproduce including 2 "taxa" of animals, rarely, Mammals: "mole rats" for example "naked" mole rats, social groups = any stable group that lacks one or more of the eusocial characteristics for which Entomologists (who study insects) call all non-Eusocial animals: "Pre-social" (= existing prior to eusocial) (note: you will not be tested on this part of the classification on the post-test), Insects for example: Ants, Bees, Wasps, improved protection of offspring, Biologists of sorts including "ethologists"/ "Animal Behaviorists"