WARNING:
JavaScript is turned OFF. None of the links on this concept map will
work until it is reactivated.
If you need help turning JavaScript On, click here.
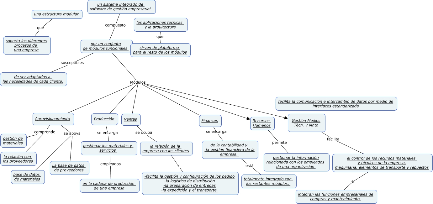
Este Cmap, tiene información relacionada con: sistema integrado de gestion, por un conjunto de módulos funcionales Módulos Finanzas, por un conjunto de módulos funcionales Módulos Ventas, por un conjunto de módulos funcionales Módulos Recursos Humanos, las aplicaciones técnicas y la arquitectura que sirven de plataforma para el resto de los módulos, Aprovisionamiento Módulos Recursos Humanos, un sistema integrado de software de gestión empresarial compuesto por un conjunto de módulos funcionales, por un conjunto de módulos funcionales Módulos Producción, Aprovisionamiento comprende gestión de materiales, Ventas se ocupa la relación de la empresa con los clientes, Gestión Medios Técn. y Mnto facilita el control de los recursos materiales y técnicos de la empresa, maquinaria, elementos de transporte y repuestos, Aprovisionamiento Módulos Gestión Medios Técn. y Mnto, el control de los recursos materiales y técnicos de la empresa, maquinaria, elementos de transporte y repuestos e integran las funciones empresariales de compras y mantenimiento, Aprovisionamiento Módulos Producción, Aprovisionamiento comprende la relación con los proveedores, Recursos Humanos permite gestionar la información relacionada con los empleados de una organización, una estructura modular que soporta los diferentes procesos de una empresa, Producción se encarga gestionar los materiales y servicios, Aprovisionamiento se apoya base de datos de materiales, gestionar los materiales y servicios empleados en la cadena de producción de una empresa, de la contabilidad y la gestión financiera de la empresa. está totalmente integrado con los restantes módulos.