WARNING:
JavaScript is turned OFF. None of the links on this concept map will
work until it is reactivated.
If you need help turning JavaScript On, click here.
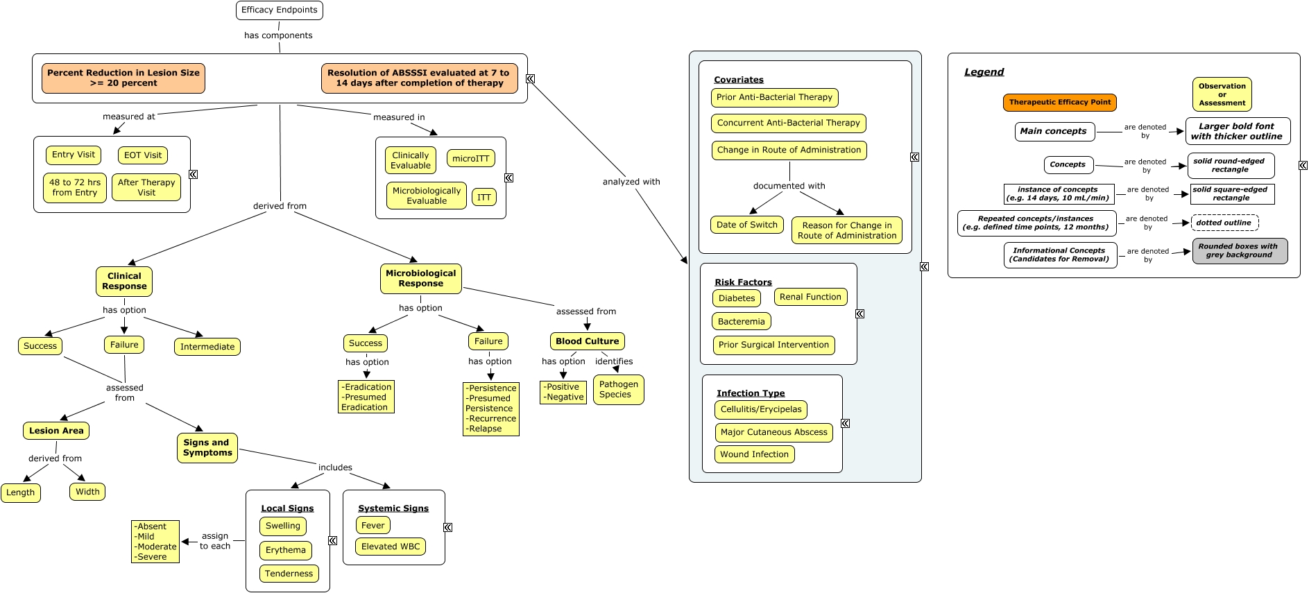
This Concept Map, created with IHMC CmapTools, has information related to: Skin Infection Efficacy Framework - v2, Clinical Response has option Intermediate, Failure assessed from Signs and Symptoms, Repeated concepts/instances (e.g. defined time points, 12 months) are denoted by dotted outline, Signs and Symptoms includes ????, Failure has option -Persistence -Presumed Persistence -Recurrence -Relapse, instance of concepts (e.g. 14 days, 10 mL/min) are denoted by solid square-edged rectangle, Informational Concepts (Candidates for Removal) are denoted by Rounded boxes with grey background, Change in Route of Administration documented with Date of Switch, Concepts are denoted by solid round-edged rectangle, ???? analyzed with ????, Lesion Area derived from Length, Clinical Response has option Success, Success assessed from Lesion Area, ???? derived from Clinical Response, Efficacy Endpoints has components ????, Microbiological Response assessed from Blood Culture, Main concepts are denoted by Larger bold font with thicker outline, Signs and Symptoms includes ????, ???? measured in ????, Microbiological Response has option Success