WARNING:
JavaScript is turned OFF. None of the links on this concept map will
work until it is reactivated.
If you need help turning JavaScript On, click here.
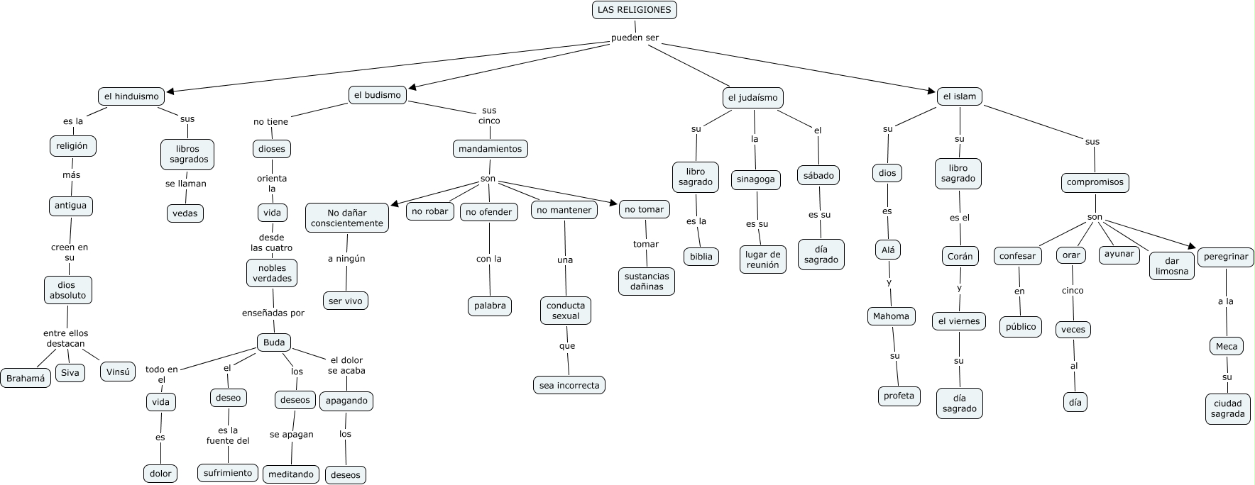
Este Cmap, tiene información relacionada con: Las religiones(Paco,Diego,Hlenia,Adriana), el islam su libro sagrado, compromisos son confesar, conducta sexual que sea incorrecta, confesar en público, veces al día, dios absoluto entre ellos destacan Brahamá, el budismo sus cinco mandamientos, nobles verdades enseñadas por Buda, el judaísmo la sinagoga, LAS RELIGIONES pueden ser el islam, no tomar tomar sustancias dañinas, dioses orienta la vida, mandamientos son no robar, mandamientos son no ofender, mandamientos son no mantener, mandamientos son No dañar conscientemente, compromisos son orar, deseo es la fuente del sufrimiento, el budismo no tiene dioses, Alá y Mahoma