WARNING:
JavaScript is turned OFF. None of the links on this concept map will
work until it is reactivated.
If you need help turning JavaScript On, click here.
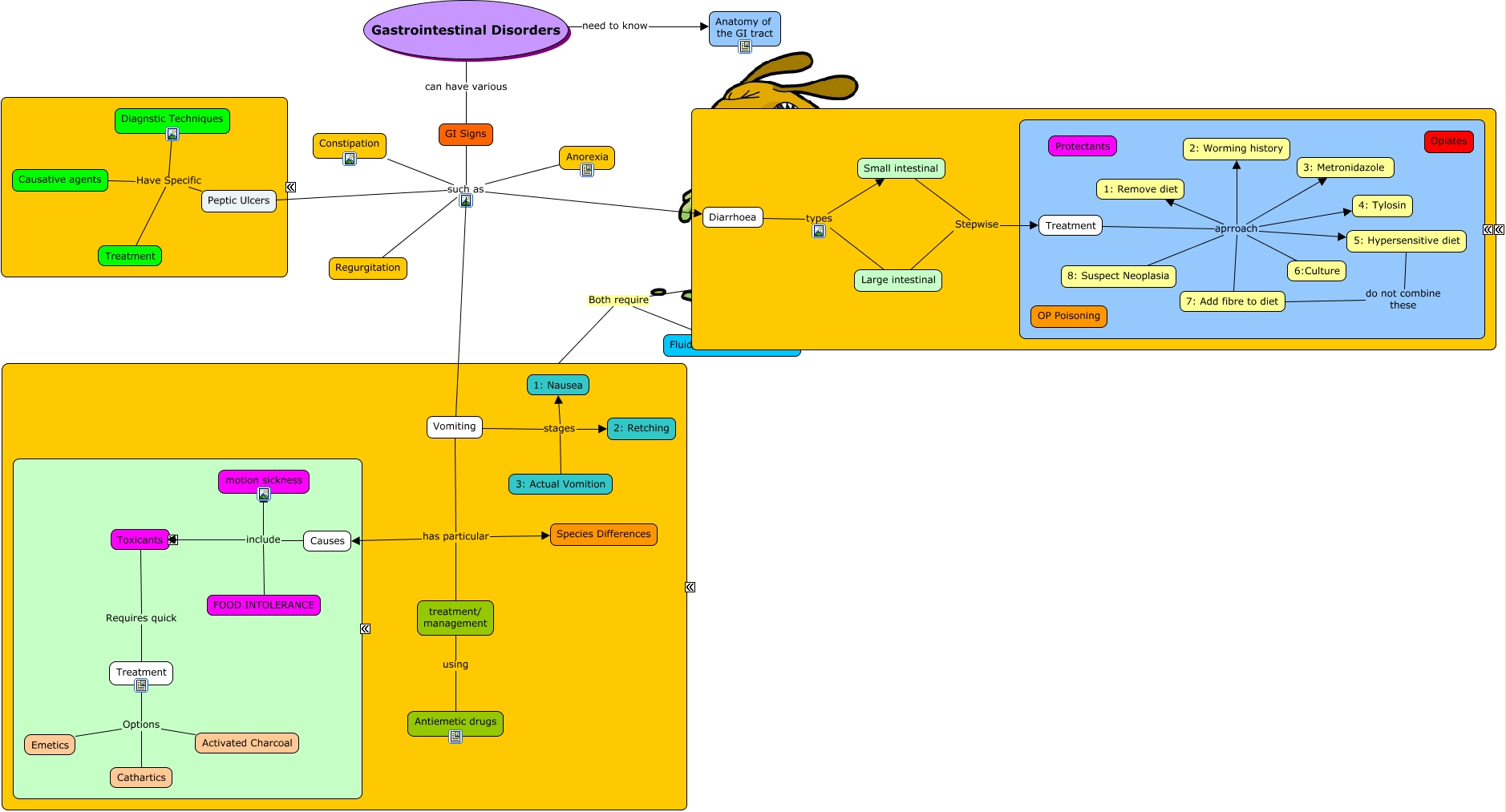
This Concept Map, created with IHMC CmapTools, has information related to: clin pharm 5, Treatment Options Activated Charcoal, Peptic Ulcers Have Specific Diagnstic Techniques, Causes include toxicants, Vomiting has particular Species Differences, Peptic Ulcers Have Specific Treatment, Gastrointestinal Disorders need to know Anatomy of the GI tract, Treatment aprroach 5: Hypersensitive diet, GI Signs such as Constipation, Gastrointestinal Disorders can have various GI Signs, Diarrhoea Both require Fluid/ Electrolyte Therapy, Treatment aprroach 7: Add fibre to diet, Toxicants Requires quick Treatment, Vomiting Both require Fluid/ Electrolyte Therapy, Small intestinal Stepwise Treatment, Vomiting stages 2: Retching, Vomiting has particular treatment/ management, Diarrhoea types Small intestinal, GI Signs such as Vomiting, Treatment Options Emetics, GI Signs such as Peptic Ulcers