WARNING:
JavaScript is turned OFF. None of the links on this concept map will
work until it is reactivated.
If you need help turning JavaScript On, click here.
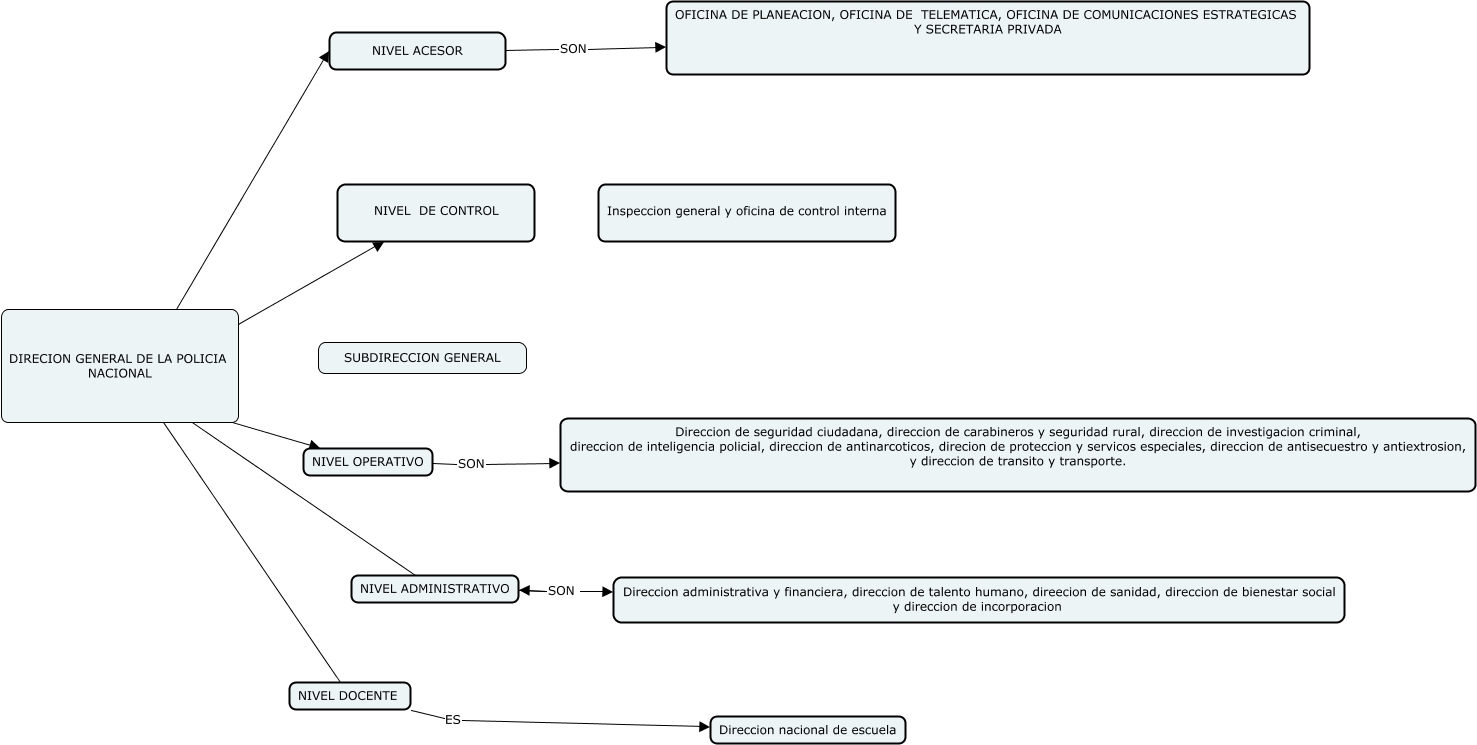
Este Cmap, tiene información relacionada con: Carlitos, DIRECION GENERAL DE LA POLICIA NACIONAL ???? NIVEL DE CONTROL, DIRECION GENERAL DE LA POLICIA NACIONAL ???? NIVEL DOCENTE, NIVEL OPERATIVO SON Direccion de seguridad ciudadana, direccion de carabineros y seguridad rural, direccion de investigacion criminal, direccion de inteligencia policial, direccion de antinarcoticos, direcion de proteccion y servicos especiales, direccion de antisecuestro y antiextrosion, y direccion de transito y transporte., DIRECION GENERAL DE LA POLICIA NACIONAL ???? NIVEL ACESOR, DIRECION GENERAL DE LA POLICIA NACIONAL ???? NIVEL OPERATIVO, NIVEL ADMINISTRATIVO SON Direccion administrativa y financiera, direccion de talento humano, direecion de sanidad, direccion de bienestar social y direccion de incorporacion, NIVEL DOCENTE ES Direccion nacional de escuela, DIRECION GENERAL DE LA POLICIA NACIONAL ???? NIVEL ADMINISTRATIVO, NIVEL ACESOR SON OFICINA DE PLANEACION, OFICINA DE TELEMATICA, OFICINA DE COMUNICACIONES ESTRATEGICAS Y SECRETARIA PRIVADA