WARNING:
JavaScript is turned OFF. None of the links on this concept map will
work until it is reactivated.
If you need help turning JavaScript On, click here.
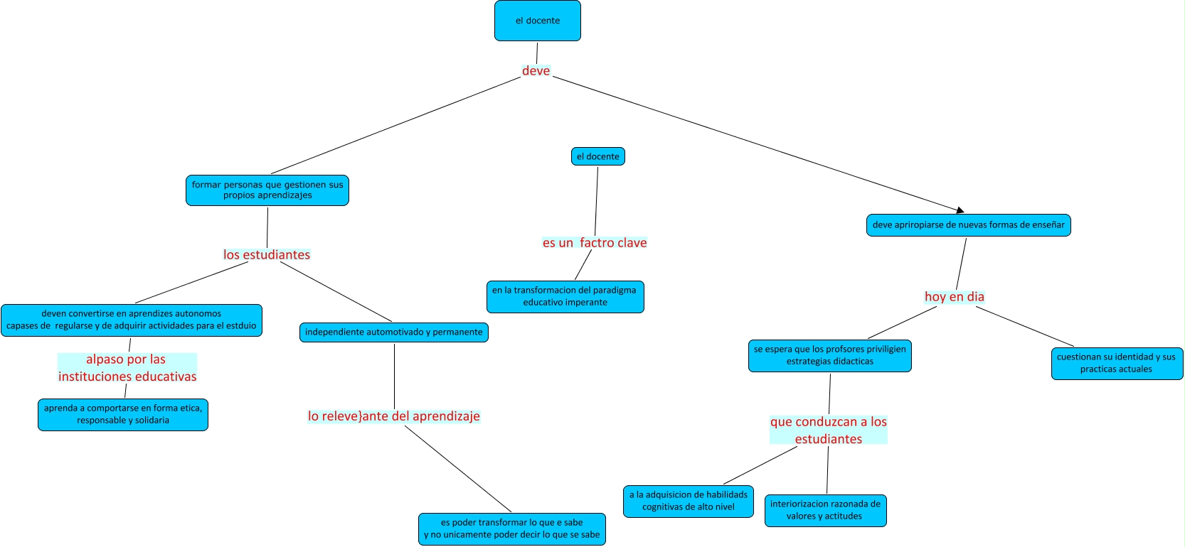
Este Cmap, tiene información relacionada con: guadalupe, formar personas que gestionen sus propios aprendizajes los estudiantes deven convertirse en aprendizes autonomos capases de regularse y de adquirir actividades para el estduio, deve apriropiarse de nuevas formas de enseñar hoy en dia se espera que los profsores priviligien estrategias didacticas, se espera que los profsores priviligien estrategias didacticas que conduzcan a los estudiantes interiorizacion razonada de valores y actitudes, formar personas que gestionen sus propios aprendizajes los estudiantes independiente automotivado y permanente, se espera que los profsores priviligien estrategias didacticas que conduzcan a los estudiantes a la adquisicion de habilidads cognitivas de alto nivel, el docente deve deve apriropiarse de nuevas formas de enseñar, el docente es un factro clave en la transformacion del paradigma educativo imperante, deve apriropiarse de nuevas formas de enseñar hoy en dia cuestionan su identidad y sus practicas actuales, el docente deve formar personas que gestionen sus propios aprendizajes, deven convertirse en aprendizes autonomos capases de regularse y de adquirir actividades para el estduio alpaso por las instituciones educativas aprenda a comportarse en forma etica, responsable y solidaria, independiente automotivado y permanente lo releve}ante del aprendizaje es poder transformar lo que e sabe y no unicamente poder decir lo que se sabe