WARNING:
JavaScript is turned OFF. None of the links on this concept map will
work until it is reactivated.
If you need help turning JavaScript On, click here.
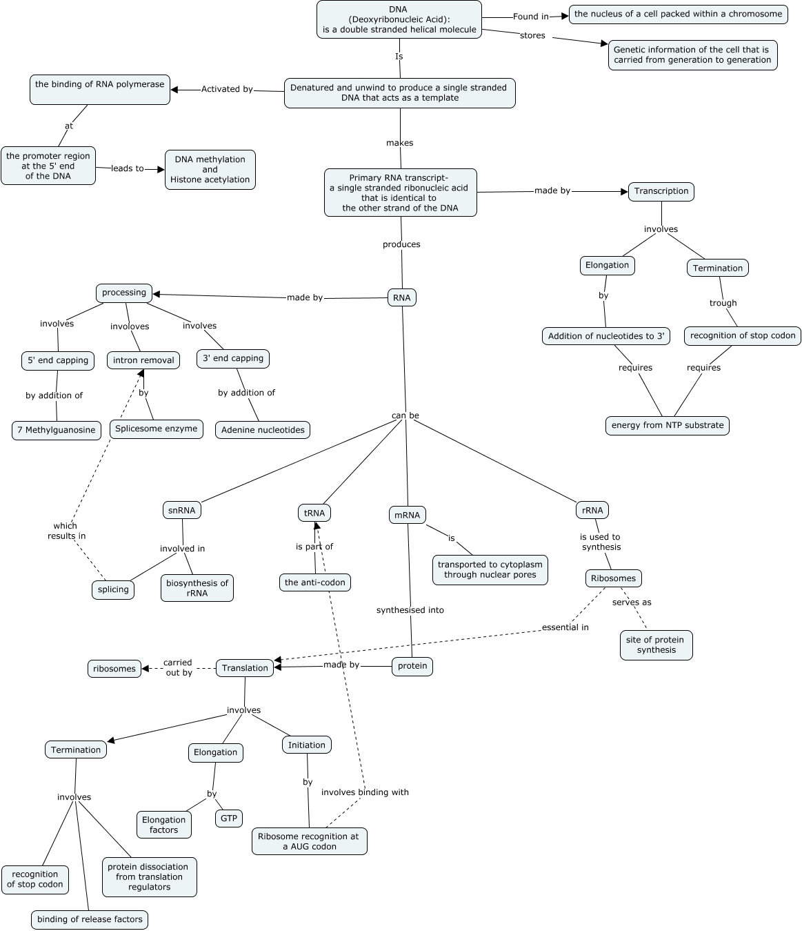
This Concept Map, created with IHMC CmapTools, has information related to: Human Gene Expresion 2, DNA (Deoxyribonucleic Acid): is a double stranded helical molecule Is Denatured and unwind to produce a single stranded DNA that acts as a template, Termination involves protein dissociation from translation regulators, Elongation by Addition of nucleotides to 3', the binding of RNA polymerase at the promoter region at the 5' end of the DNA, RNA made by processing, Ribosomes essential in Translation, RNA can be snRNA, Translation carried out by ribosomes, Translation involves Elongation, Termination involves recognition of stop codon, Primary RNA transcript- a single stranded ribonucleic acid that is identical to the other strand of the DNA produces RNA, snRNA involved in splicing, DNA (Deoxyribonucleic Acid): is a double stranded helical molecule Found in the nucleus of a cell packed within a chromosome, Elongation by Elongation factors, Translation involves Initiation, 5' end capping by addition of 7 Methylguanosine, mRNA synthesised into protein, protein made by Translation, mRNA is transported to cytoplasm through nuclear pores, Transcription involves Termination