WARNING:
JavaScript is turned OFF. None of the links on this concept map will
work until it is reactivated.
If you need help turning JavaScript On, click here.
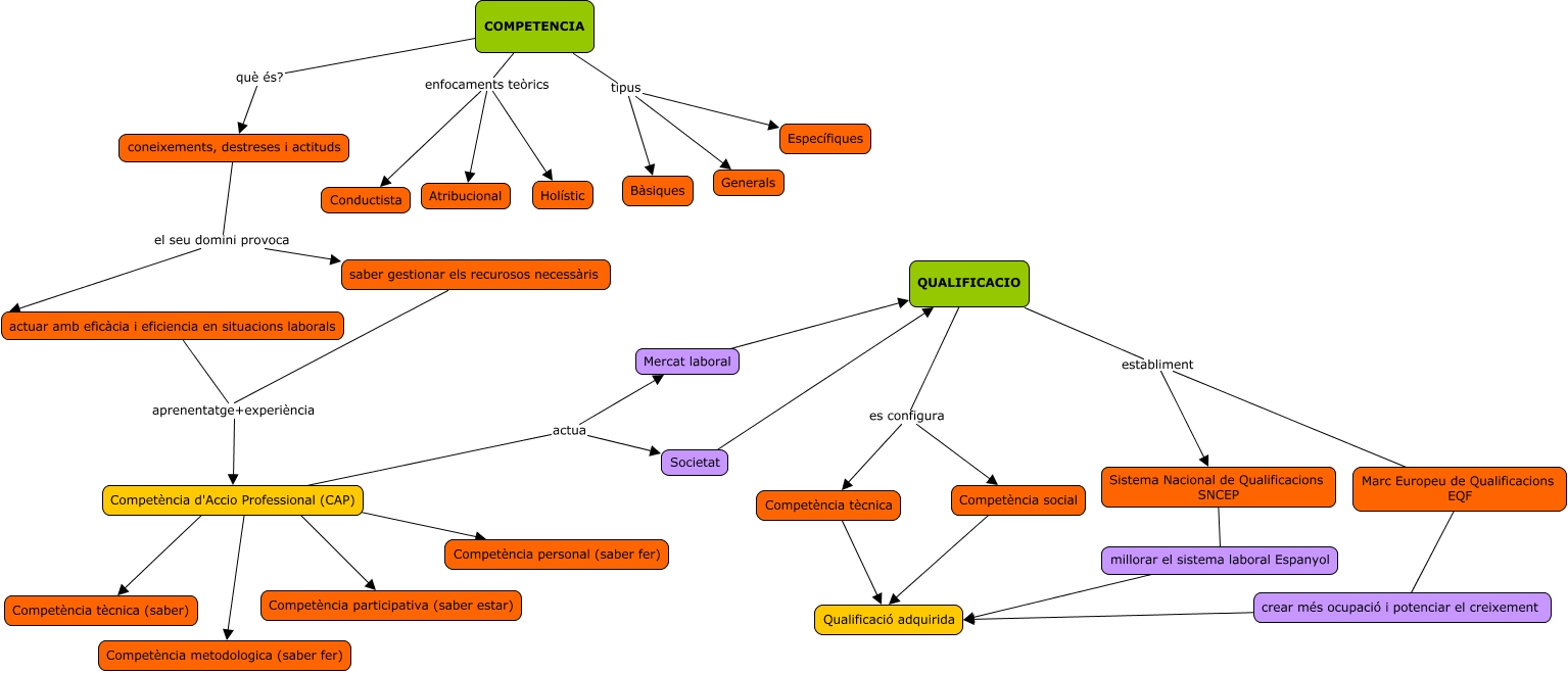
Este Cmap, tiene información relacionada con: ORIENTACIO PROFESSIONAL, millorar el sistema laboral Espanyol ???? Qualificació adquirida, Competència social ???? Qualificació adquirida, Marc Europeu de Qualificacions EQF ???? crear més ocupació i potenciar el creixement, coneixements, destreses i actituds el seu domini provoca actuar amb eficàcia i eficiencia en situacions laborals, Competència d'Accio Professional (CAP) ???? Competència personal (saber fer), QUALIFICACIO establiment Sistema Nacional de Qualificacions SNCEP, COMPETENCIA enfocaments teòrics Atribucional, COMPETENCIA què és? coneixements, destreses i actituds, QUALIFICACIO es configura Competència social, COMPETENCIA tipus Específiques, QUALIFICACIO establiment Marc Europeu de Qualificacions EQF, Competència d'Accio Professional (CAP) ???? Competència participativa (saber estar), saber gestionar els recurosos necessàris aprenentatge+experiència Competència d'Accio Professional (CAP), millorar el sistema laboral Espanyol ???? Sistema Nacional de Qualificacions SNCEP, actuar amb eficàcia i eficiencia en situacions laborals aprenentatge+experiència Competència d'Accio Professional (CAP), crear més ocupació i potenciar el creixement ???? Qualificació adquirida, Societat ???? QUALIFICACIO, COMPETENCIA enfocaments teòrics Holístic, Competència d'Accio Professional (CAP) ???? Competència metodologica (saber fer), QUALIFICACIO es configura Competència tècnica