WARNING:
JavaScript is turned OFF. None of the links on this concept map will
work until it is reactivated.
If you need help turning JavaScript On, click here.
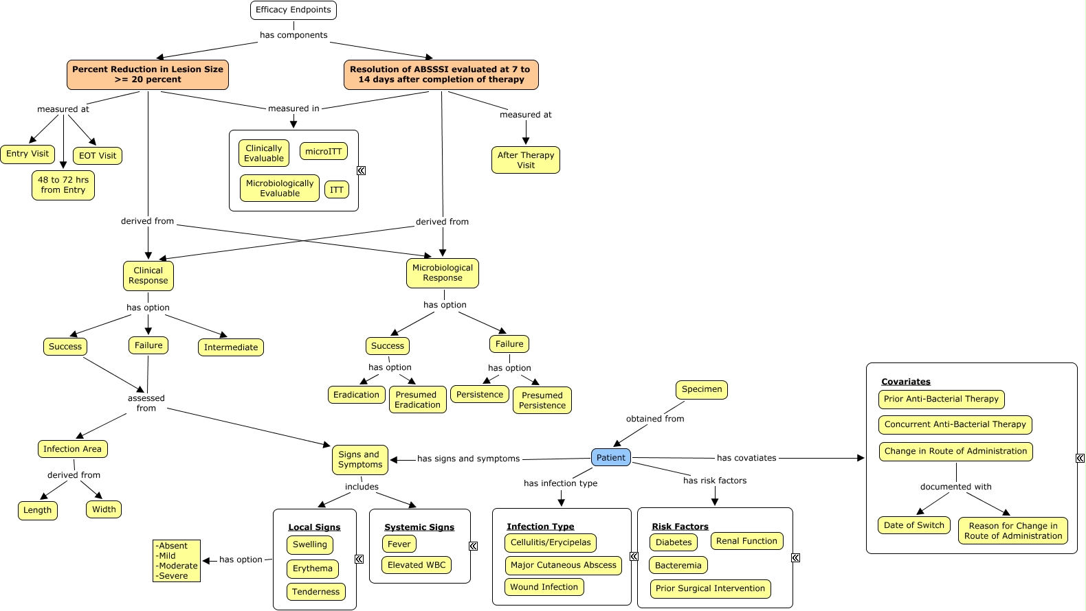
This Concept Map, created with IHMC CmapTools, has information related to: Skin Infection Efficacy Framework - v1, Percent Reduction in Lesion Size >= 20 percent derived from Microbiological Response, Patient has infection type ????, Specimen obtained from Patient, ???? has option -Absent -Mild -Moderate -Severe, Clinical Response has option Failure, Failure has option Persistence, Failure assessed from Infection Area, Change in Route of Administration documented with Date of Switch, Success assessed from Infection Area, Clinical Response has option Intermediate, Percent Reduction in Lesion Size >= 20 percent measured in ????, Success has option Eradication, Percent Reduction in Lesion Size >= 20 percent derived from Clinical Response, Microbiological Response has option Failure, Patient has risk factors ????, Resolution of ABSSSI evaluated at 7 to 14 days after completion of therapy derived from Clinical Response, Efficacy Endpoints has components Percent Reduction in Lesion Size >= 20 percent, Percent Reduction in Lesion Size >= 20 percent measured at EOT Visit, Signs and Symptoms includes ????, Resolution of ABSSSI evaluated at 7 to 14 days after completion of therapy measured at After Therapy Visit