WARNING:
JavaScript is turned OFF. None of the links on this concept map will
work until it is reactivated.
If you need help turning JavaScript On, click here.
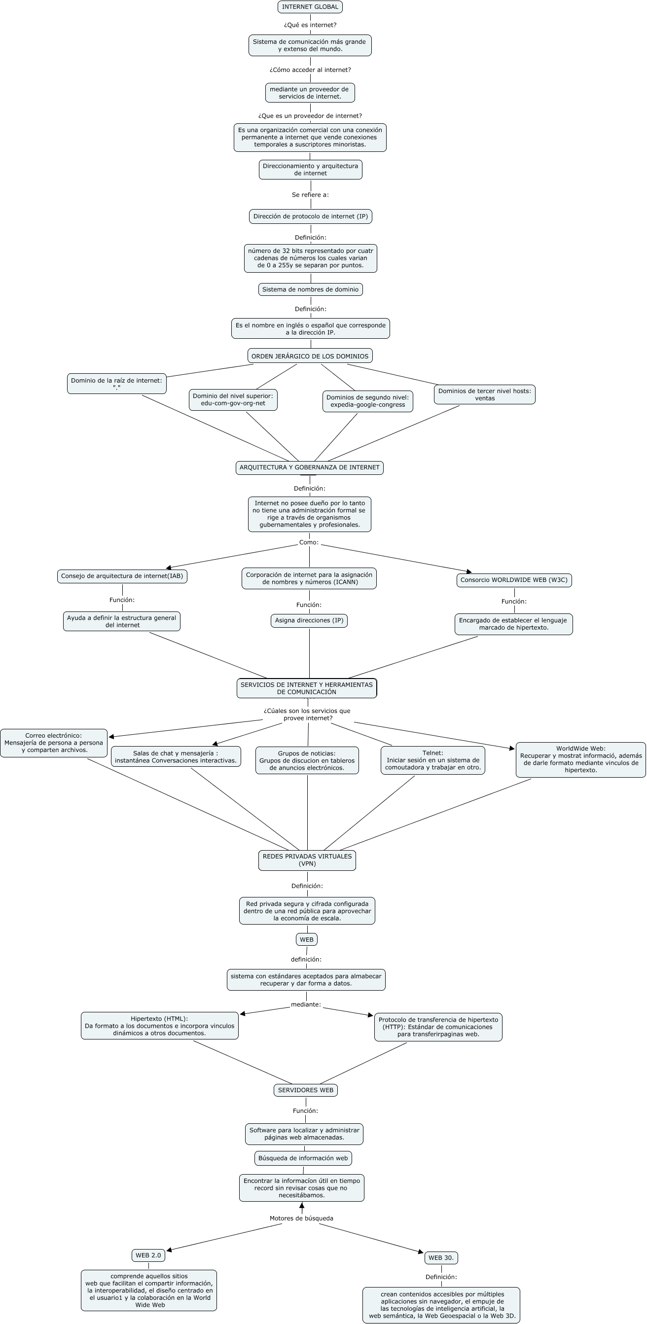
Este Cmap, tiene información relacionada con: LAUDON CAP 7.3, SERVICIOS DE INTERNET Y HERRAMIENTAS DE COMUNICACIÓN ¿Cúales son los servicios que provee internet? Telnet: Iniciar sesión en un sistema de comoutadora y trabajar en otro., Hipertexto (HTML): Da formato a los documentos e incorpora vinculos dinámicos a otros documentos. ???? SERVIDORES WEB, WorldWide Web: Recuperar y mostrat informació, además de darle formato mediante vinculos de hipertexto. ???? REDES PRIVADAS VIRTUALES (VPN), Búsqueda de información web Motores de búsqueda Encontrar la informacíon útil en tiempo record sin revisar cosas que no necesitábamos., Consejo de arquitectura de internet(IAB) Función: Ayuda a definir la estructura general del internet, ARQUITECTURA Y GOBERNANZA DE INTERNET Definición: Internet no posee dueño por lo tanto no tiene una administración formal se rige a través de organismos gubernamentales y profesionales., Sistema de comunicación más grande y extenso del mundo. ¿Cómo acceder al internet? mediante un proveedor de servicios de internet., Encargado de establecer el lenguaje marcado de hipertexto. ???? SERVICIOS DE INTERNET Y HERRAMIENTAS DE COMUNICACIÓN, Correo electrónico: Mensajería de persona a persona y comparten archivos. ???? REDES PRIVADAS VIRTUALES (VPN), mediante un proveedor de servicios de internet. ¿Que es un proveedor de internet? Es una organización comercial con una conexión permanente a internet que vende conexiones temporales a suscriptores minoristas., WEB 2.0 Definición: comprende aquellos sitios web que facilitan el compartir información, la interoperabilidad, el diseño centrado en el usuario1 y la colaboración en la World Wide Web, ORDEN JERÁRGICO DE LOS DOMINIOS ???? Dominio de la raíz de internet: ".", Internet no posee dueño por lo tanto no tiene una administración formal se rige a través de organismos gubernamentales y profesionales. Como: Corporación de internet para la asignación de nombres y números (ICANN), Es el nombre en inglés o español que corresponde a la dirección IP. ???? ORDEN JERÁRGICO DE LOS DOMINIOS, Correo electrónico: Mensajería de persona a persona y comparten archivos. ???? REDES PRIVADAS VIRTUALES (VPN), Internet no posee dueño por lo tanto no tiene una administración formal se rige a través de organismos gubernamentales y profesionales. Como: Consorcio WORLDWIDE WEB (W3C), Dominios de segundo nivel: expedia-google-congress ???? ????, Sistema de nombres de dominio Definición: Es el nombre en inglés o español que corresponde a la dirección IP., Ayuda a definir la estructura general del internet ???? SERVICIOS DE INTERNET Y HERRAMIENTAS DE COMUNICACIÓN, Dirección de protocolo de internet (IP) Definición: número de 32 bits representado por cuatr cadenas de números los cuales varian de 0 a 255y se separan por puntos.