WARNING:
JavaScript is turned OFF. None of the links on this concept map will
work until it is reactivated.
If you need help turning JavaScript On, click here.
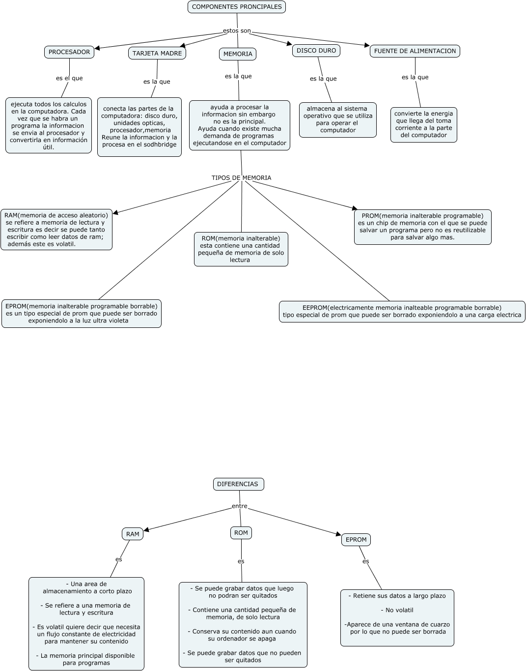
This Concept Map, created with IHMC CmapTools, has information related to: gaby, ayuda a procesar la informacion sin embargo no es la principal. Ayuda cuando existe mucha demanda de programas ejecutandose en el computador TIPOS DE MEMORIA ROM(memoria inalterable) esta contiene una cantidad pequeña de memoria de solo lectura, DIFERENCIAS entre RAM, PROCESADOR es el que ejecuta todos los calculos en la computadora. Cada vez que se habra un programa la informacion se envia al procesador y convertirla en información útil., FUENTE DE ALIMENTACION es la que convierte la energia que llega del toma corriente a la parte del computador, COMPONENTES PRONCIPALES estos son MEMORIA, MEMORIA es la que ayuda a procesar la informacion sin embargo no es la principal. Ayuda cuando existe mucha demanda de programas ejecutandose en el computador, ayuda a procesar la informacion sin embargo no es la principal. Ayuda cuando existe mucha demanda de programas ejecutandose en el computador TIPOS DE MEMORIA EPROM(memoria inalterable programable borrable) es un tipo especial de prom que puede ser borrado exponiendolo a la luz ultra violeta, COMPONENTES PRONCIPALES estos son DISCO DURO, COMPONENTES PRONCIPALES estos son FUENTE DE ALIMENTACION, ROM es - Se puede grabar datos que luego no podran ser quitados - Contiene una cantidad pequeña de memoria, de solo lectura - Conserva su contenido aun cuando su ordenador se apaga - Se puede grabar datos que no pueden ser quitados, RAM es - Una area de almacenamiento a corto plazo - Se refiere a una memoria de lectura y escritura - Es volatil quiere decir que necesita un flujo constante de electricidad para mantener su contenido - La memoria principal disponible para programas, EPROM es - Retiene sus datos a largo plazo - No volatil -Aparece de una ventana de cuarzo por lo que no puede ser borrada, ayuda a procesar la informacion sin embargo no es la principal. Ayuda cuando existe mucha demanda de programas ejecutandose en el computador TIPOS DE MEMORIA PROM(memoria inalterable programable) es un chip de memoria con el que se puede salvar un programa pero no es reutilizable para salvar algo mas., DIFERENCIAS entre EPROM, TARJETA MADRE es la que conecta las partes de la computadora: disco duro, unidades opticas, procesador,memoria Reune la informacion y la procesa en el sodhbridge, ayuda a procesar la informacion sin embargo no es la principal. Ayuda cuando existe mucha demanda de programas ejecutandose en el computador TIPOS DE MEMORIA EEPROM(electricamente memoria inalteable programable borrable) tipo especial de prom que puede ser borrado exponiendolo a una carga electrica, COMPONENTES PRONCIPALES estos son TARJETA MADRE, DIFERENCIAS entre ROM, COMPONENTES PRONCIPALES estos son PROCESADOR, ayuda a procesar la informacion sin embargo no es la principal. Ayuda cuando existe mucha demanda de programas ejecutandose en el computador TIPOS DE MEMORIA RAM(memoria de acceso aleatorio) se refiere a memoria de lectura y escritura es decir se puede tanto escribir como leer datos de ram; además este es volatil.