WARNING:
JavaScript is turned OFF. None of the links on this concept map will
work until it is reactivated.
If you need help turning JavaScript On, click here.
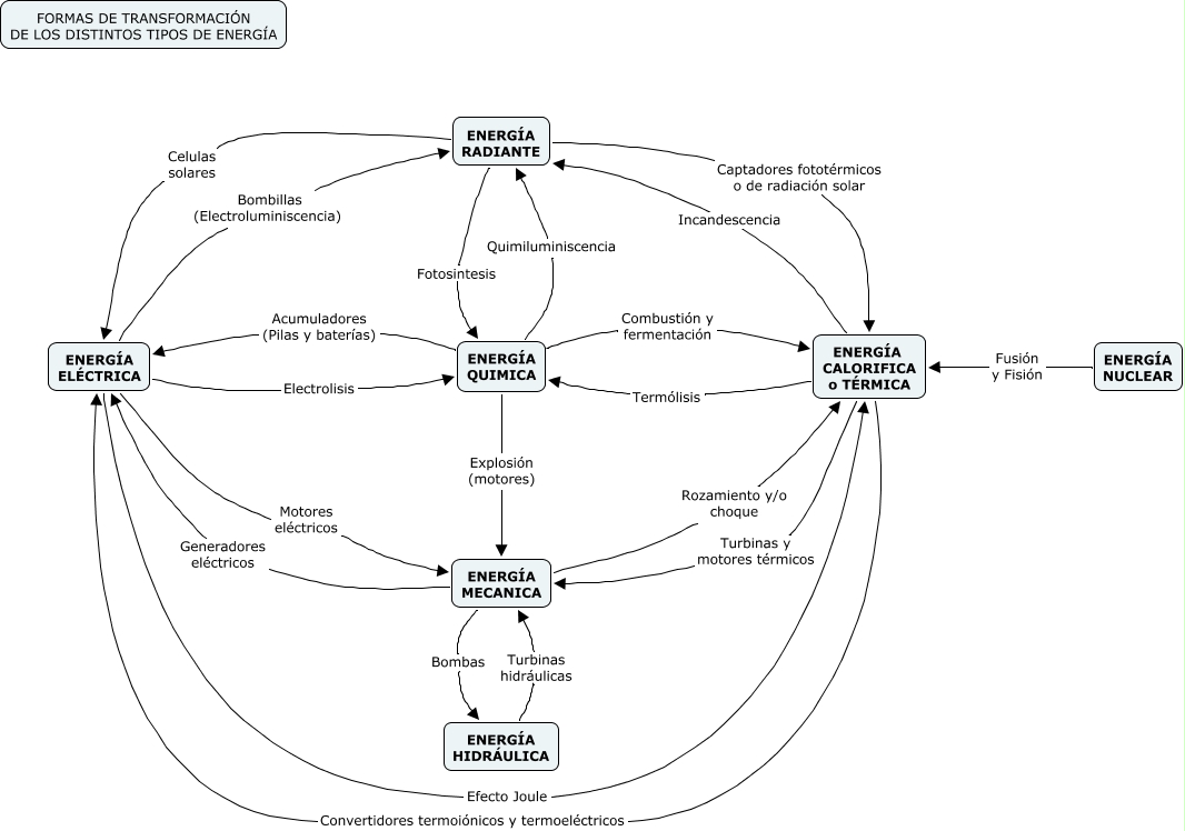
Este Cmap, tiene información relacionada con: Trasnform. energias, ENERGÍA MECANICA Bombas ENERGÍA HIDRÁULICA, ENERGÍA ELÉCTRICA Bombillas (Electroluminiscencia) ENERGÍA RADIANTE, ENERGÍA QUIMICA Quimiluminiscencia ENERGÍA RADIANTE, ENERGÍA RADIANTE Captadores fototérmicos o de radiación solar ENERGÍA CALORIFICA o TÉRMICA, ENERGÍA ELÉCTRICA Efecto Joule ENERGÍA CALORIFICA o TÉRMICA, ENERGÍA QUIMICA Combustión y fermentación ENERGÍA CALORIFICA o TÉRMICA, ENERGÍA HIDRÁULICA Turbinas hidráulicas ENERGÍA MECANICA, ENERGÍA QUIMICA Acumuladores (Pilas y baterías) ENERGÍA ELÉCTRICA, ENERGÍA ELÉCTRICA Motores eléctricos ENERGÍA MECANICA, ENERGÍA CALORIFICA o TÉRMICA Termólisis ENERGÍA QUIMICA, ENERGÍA QUIMICA Explosión (motores) ENERGÍA MECANICA, ENERGÍA CALORIFICA o TÉRMICA Convertidores termoiónicos y termoeléctricos ENERGÍA ELÉCTRICA, ENERGÍA RADIANTE Celulas solares ENERGÍA ELÉCTRICA, ENERGÍA CALORIFICA o TÉRMICA Turbinas y motores térmicos ENERGÍA MECANICA, ENERGÍA MECANICA Generadores eléctricos ENERGÍA ELÉCTRICA, ENERGÍA CALORIFICA o TÉRMICA Incandescencia ENERGÍA RADIANTE, ENERGÍA RADIANTE Fotosintesis ENERGÍA QUIMICA, ENERGÍA ELÉCTRICA Electrolisis ENERGÍA QUIMICA, ENERGÍA NUCLEAR Fusión y Fisión ENERGÍA CALORIFICA o TÉRMICA, ENERGÍA MECANICA Rozamiento y/o choque ENERGÍA CALORIFICA o TÉRMICA