WARNING:
JavaScript is turned OFF. None of the links on this concept map will
work until it is reactivated.
If you need help turning JavaScript On, click here.
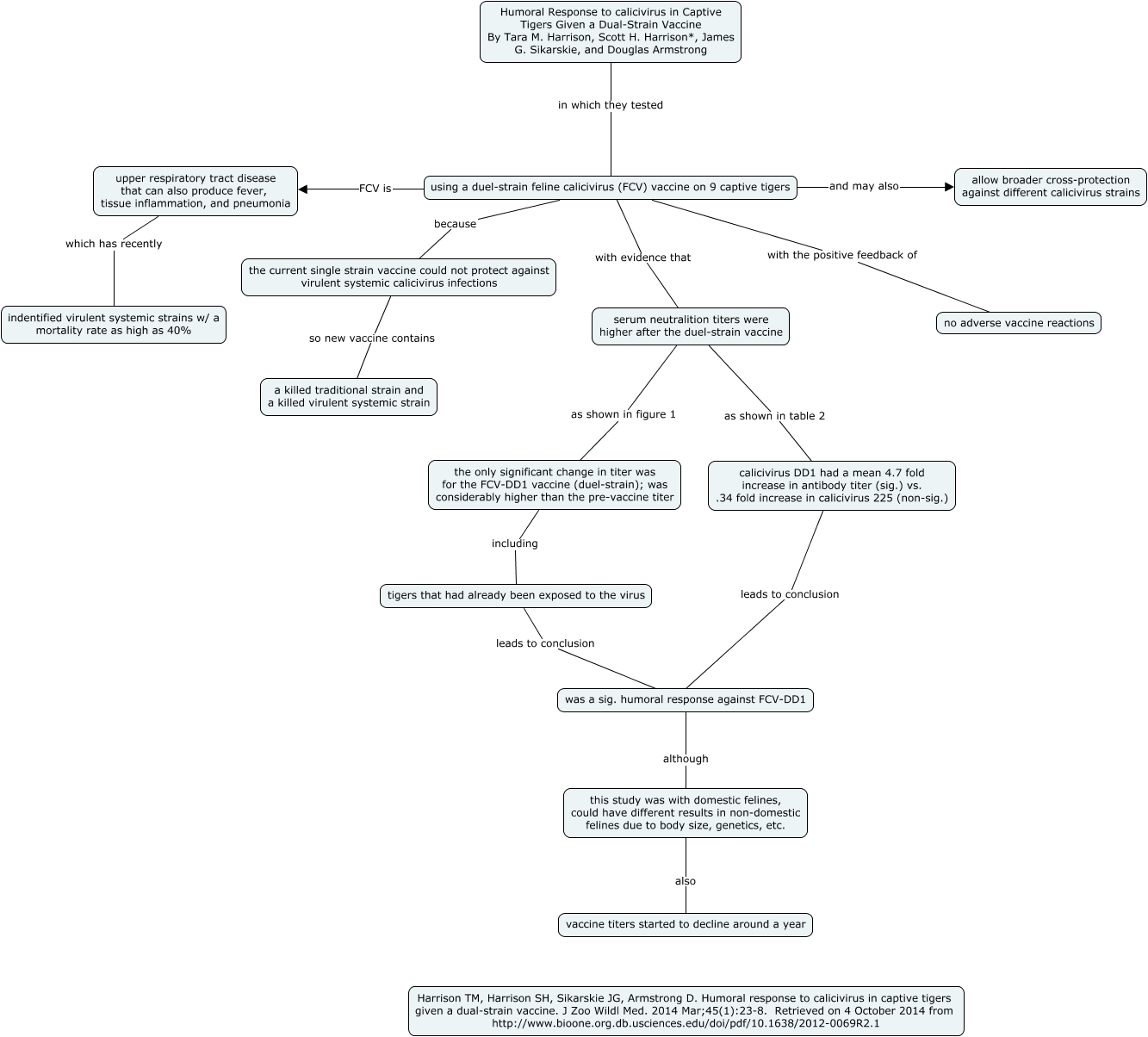
This Concept Map, created with IHMC CmapTools, has information related to: CMap 5 (Calicivirus in Captive Tigers Vaccine SH Harrison), using a duel-strain feline calicivirus (FCV) vaccine on 9 captive tigers with the positive feedback of no adverse vaccine reactions, was a sig. humoral response against FCV-DD1 although this study was with domestic felines, could have different results in non-domestic felines due to body size, genetics, etc., Humoral Response to calicivirus in Captive Tigers Given a Dual-Strain Vaccine By Tara M. Harrison, Scott H. Harrison*, James G. Sikarskie, and Douglas Armstrong in which they tested using a duel-strain feline calicivirus (FCV) vaccine on 9 captive tigers, calicivirus DD1 had a mean 4.7 fold increase in antibody titer (sig.) vs. .34 fold increase in calicivirus 225 (non-sig.) leads to conclusion was a sig. humoral response against FCV-DD1, using a duel-strain feline calicivirus (FCV) vaccine on 9 captive tigers FCV is upper respiratory tract disease that can also produce fever, tissue inflammation, and pneumonia, upper respiratory tract disease that can also produce fever, tissue inflammation, and pneumonia which has recently indentified virulent systemic strains w/ a mortality rate as high as 40%, the only significant change in titer was for the FCV-DD1 vaccine (duel-strain); was considerably higher than the pre-vaccine titer including tigers that had already been exposed to the virus, using a duel-strain feline calicivirus (FCV) vaccine on 9 captive tigers because the current single strain vaccine could not protect against virulent systemic calicivirus infections, serum neutralition titers were higher after the duel-strain vaccine as shown in figure 1 the only significant change in titer was for the FCV-DD1 vaccine (duel-strain); was considerably higher than the pre-vaccine titer, tigers that had already been exposed to the virus leads to conclusion was a sig. humoral response against FCV-DD1, this study was with domestic felines, could have different results in non-domestic felines due to body size, genetics, etc. also vaccine titers started to decline around a year, serum neutralition titers were higher after the duel-strain vaccine as shown in table 2 calicivirus DD1 had a mean 4.7 fold increase in antibody titer (sig.) vs. .34 fold increase in calicivirus 225 (non-sig.), using a duel-strain feline calicivirus (FCV) vaccine on 9 captive tigers and may also allow broader cross-protection against different calicivirus strains, using a duel-strain feline calicivirus (FCV) vaccine on 9 captive tigers with evidence that serum neutralition titers were higher after the duel-strain vaccine, the current single strain vaccine could not protect against virulent systemic calicivirus infections so new vaccine contains a killed traditional strain and a killed virulent systemic strain