WARNING:
JavaScript is turned OFF. None of the links on this concept map will
work until it is reactivated.
If you need help turning JavaScript On, click here.
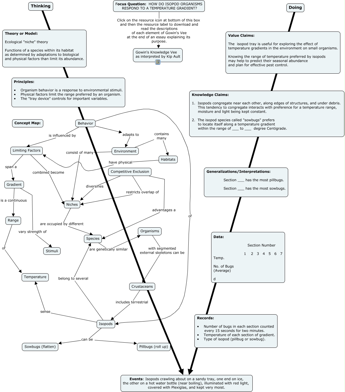
This Concept Map, created with IHMC CmapTools, has information related to: Isopod Vee with Cmap, Niches are occupied by different Species, Isopods belong to several Species, Habitats have physical Limiting Factors, Organisms with segmented external skeletons can be Crustaceans, Isopods sense Temperature, Competitive Exclusion advantages a Species, Doing ???? Events: Isopods crawling about on a sandy tray, one end on ice, the other on a hot water bottle (near boiling), illuminated with red light, covered with Plexiglas, and kept very moist., Isopods can be Sowbugs (flatten), Isopods can be Pillbugs (roll up), Behavior is influenced by Limiting Factors, Species are genetically similar Organisms, Behavior of Isopods, Environment contains many Habitats, Crustaceans includes terrestrial Isopods, Focus Question: HOW DO ISOPOD ORGANISMS RESPOND TO A TEMPERATURE GRADIENT? Click on the resource icon at bottom of this box and then the resource label to download and read the descriptions of each element of Gowin's Vee at the end of an essay explaining its purpose. Gowin's Knowledge Vee as interpreted by Kip Ault, Limiting Factors combined become Niches, Gradient is a continuous Range, Behavior adapts to Environment, Limiting Factors span a Gradient, Competitive Exclusion diversifies Niches