WARNING:
JavaScript is turned OFF. None of the links on this concept map will
work until it is reactivated.
If you need help turning JavaScript On, click here.
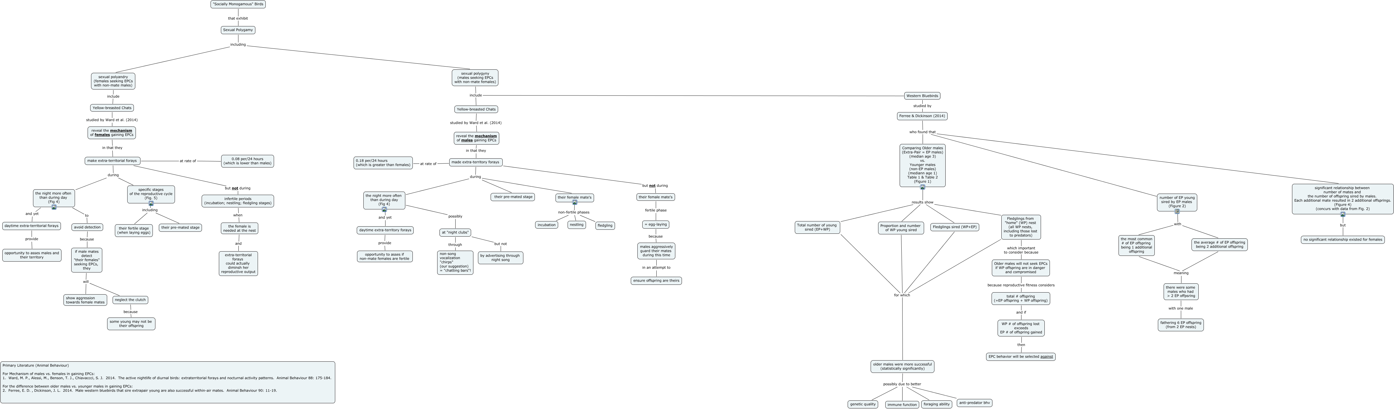
This Concept Map, created with IHMC CmapTools, has information related to: mating systems Lit, Yellow-breasted Chats studied by Ward et al. (2014) reveal the mechanism of males gaining EPCs, their female mate's non-fertile phases nestling, Fledglings from "home" (WP) nest (all WP nests, including those lost to predators) which important to consider because Older males will not seek EPCs if WP offspring are in danger and compromised, specific stages of the reproductive cycle (Fig. 5) including their pre-mated stage, the average # of EP offspring being 2 additional offspring meaning there were some males who had > 2 EP offpsring, if male mates detect "their females" seeking EPCs, they will neglect the clutch, sexual polygyny (males seeking EPCs with non-mate females) include Yellow-breasted Chats, Ferree & Dickinson (2014) who found that number of EP young sired by EP males (Figure 2), made extra-territory forays during the night more often than during day (Fig 4), "Socially Monogamous" Birds that exhibit Sexual Polygamy, older males were more successful (statistically significantly) possibly due to better foraging ability, made extra-territory forays during their female mate's, Ferree & Dickinson (2014) who found that Comparing Older males (Extra-Pair = EP males) (median age 3) vs. Younger males (non-EP males) (mediann age 1) Table 1 & Table 2 (Figure 1), Comparing Older males (Extra-Pair = EP males) (median age 3) vs. Younger males (non-EP males) (mediann age 1) Table 1 & Table 2 (Figure 1) results show Proportion and number of WP young sired, Comparing Older males (Extra-Pair = EP males) (median age 3) vs. Younger males (non-EP males) (mediann age 1) Table 1 & Table 2 (Figure 1) results show Fledglings sired (WP+EP), Ferree & Dickinson (2014) who found that significant relationship between number of mates and the number of offspring sired by males. Each additional mate resulted in 2 additional offsprings. (Figure 4) (concurs with data from Fig. 2), Fledglings from "home" (WP) nest (all WP nests, including those lost to predators) for which older males were more successful (statistically significantly), made extra-territory forays during their pre-mated stage, total # offspring (=EP offspring + WP offspring) and if WP # of offspring lost exceeds EP # of offspring gained, made extra-territory forays but not during their female mate's