WARNING:
JavaScript is turned OFF. None of the links on this concept map will
work until it is reactivated.
If you need help turning JavaScript On, click here.
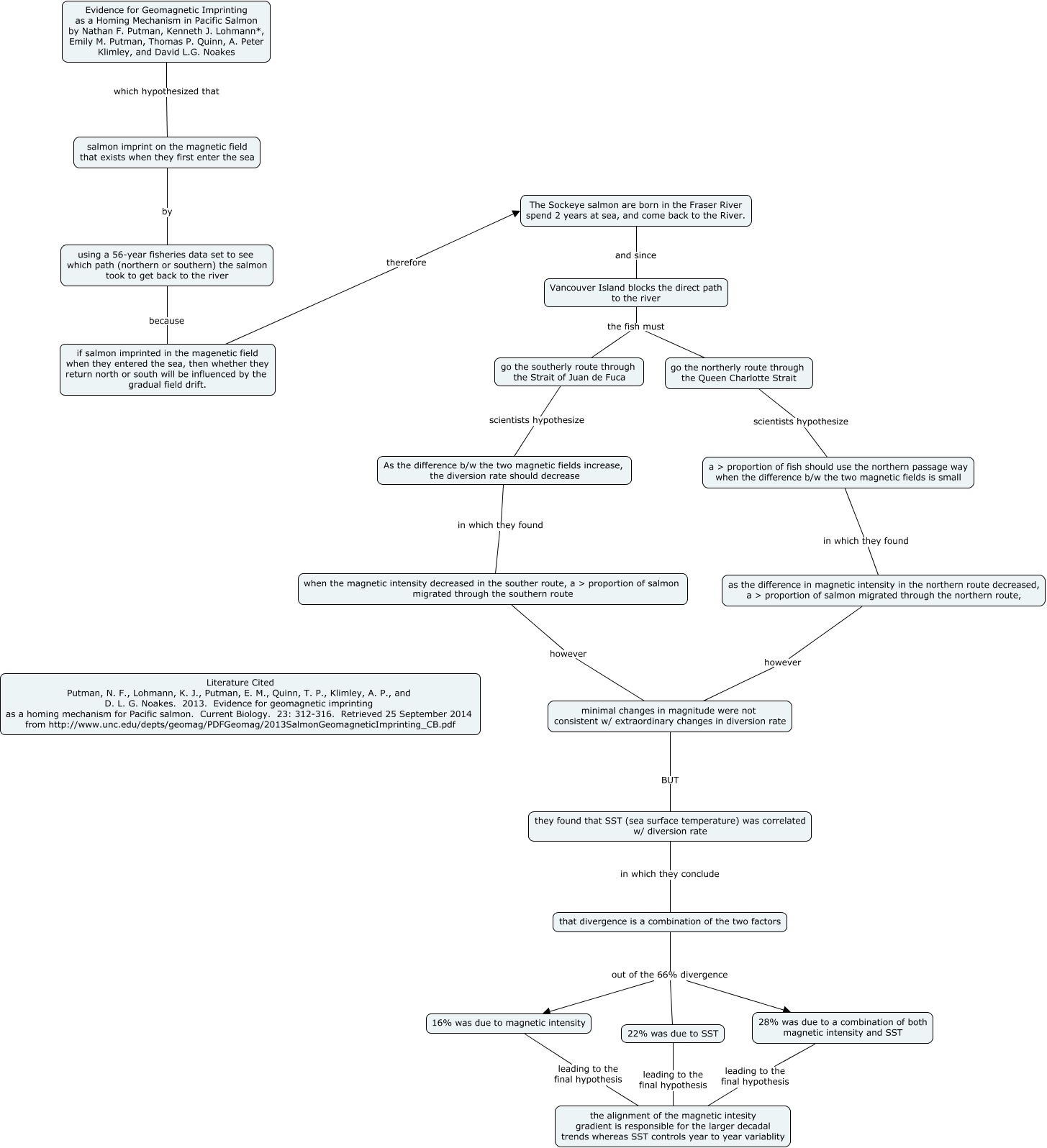
This Concept Map, created with IHMC CmapTools, has information related to: CMap 4 (Geomagnetic Imprinting in Pacific Salmon by KJ Lohmann), that divergence is a combination of the two factors out of the 66% divergence 16% was due to magnetic intensity, go the northerly route through the Queen Charlotte Strait scientists hypothesize a > proportion of fish should use the northern passage way when the difference b/w the two magnetic fields is small, salmon imprint on the magnetic field that exists when they first enter the sea by using a 56-year fisheries data set to see which path (northern or southern) the salmon took to get back to the river, Vancouver Island blocks the direct path to the river the fish must go the northerly route through the Queen Charlotte Strait, Evidence for Geomagnetic Imprinting as a Homing Mechanism in Pacific Salmon by Nathan F. Putman, Kenneth J. Lohmann*, Emily M. Putman, Thomas P. Quinn, A. Peter Klimley, and David L.G. Noakes which hypothesized that salmon imprint on the magnetic field that exists when they first enter the sea, as the difference in magnetic intensity in the northern route decreased, a > proportion of salmon migrated through the northern route, however minimal changes in magnitude were not consistent w/ extraordinary changes in diversion rate, The Sockeye salmon are born in the Fraser River spend 2 years at sea, and come back to the River. and since Vancouver Island blocks the direct path to the river, using a 56-year fisheries data set to see which path (northern or southern) the salmon took to get back to the river because if salmon imprinted in the magenetic field when they entered the sea, then whether they return north or south will be influenced by the gradual field drift., that divergence is a combination of the two factors out of the 66% divergence 28% was due to a combination of both magnetic intensity and SST, 22% was due to SST leading to the final hypothesis the alignment of the magnetic intesity gradient is responsible for the larger decadal trends whereas SST controls year to year variablity, they found that SST (sea surface temperature) was correlated w/ diversion rate in which they conclude that divergence is a combination of the two factors, minimal changes in magnitude were not consistent w/ extraordinary changes in diversion rate BUT they found that SST (sea surface temperature) was correlated w/ diversion rate, that divergence is a combination of the two factors out of the 66% divergence 22% was due to SST, when the magnetic intensity decreased in the souther route, a > proportion of salmon migrated through the southern route however minimal changes in magnitude were not consistent w/ extraordinary changes in diversion rate, a > proportion of fish should use the northern passage way when the difference b/w the two magnetic fields is small in which they found as the difference in magnetic intensity in the northern route decreased, a > proportion of salmon migrated through the northern route,, if salmon imprinted in the magenetic field when they entered the sea, then whether they return north or south will be influenced by the gradual field drift. therefore The Sockeye salmon are born in the Fraser River spend 2 years at sea, and come back to the River., As the difference b/w the two magnetic fields increase, the diversion rate should decrease in which they found when the magnetic intensity decreased in the souther route, a > proportion of salmon migrated through the southern route, 28% was due to a combination of both magnetic intensity and SST leading to the final hypothesis the alignment of the magnetic intesity gradient is responsible for the larger decadal trends whereas SST controls year to year variablity, Vancouver Island blocks the direct path to the river the fish must go the southerly route through the Strait of Juan de Fuca, 16% was due to magnetic intensity leading to the final hypothesis the alignment of the magnetic intesity gradient is responsible for the larger decadal trends whereas SST controls year to year variablity