WARNING:
JavaScript is turned OFF. None of the links on this concept map will
work until it is reactivated.
If you need help turning JavaScript On, click here.
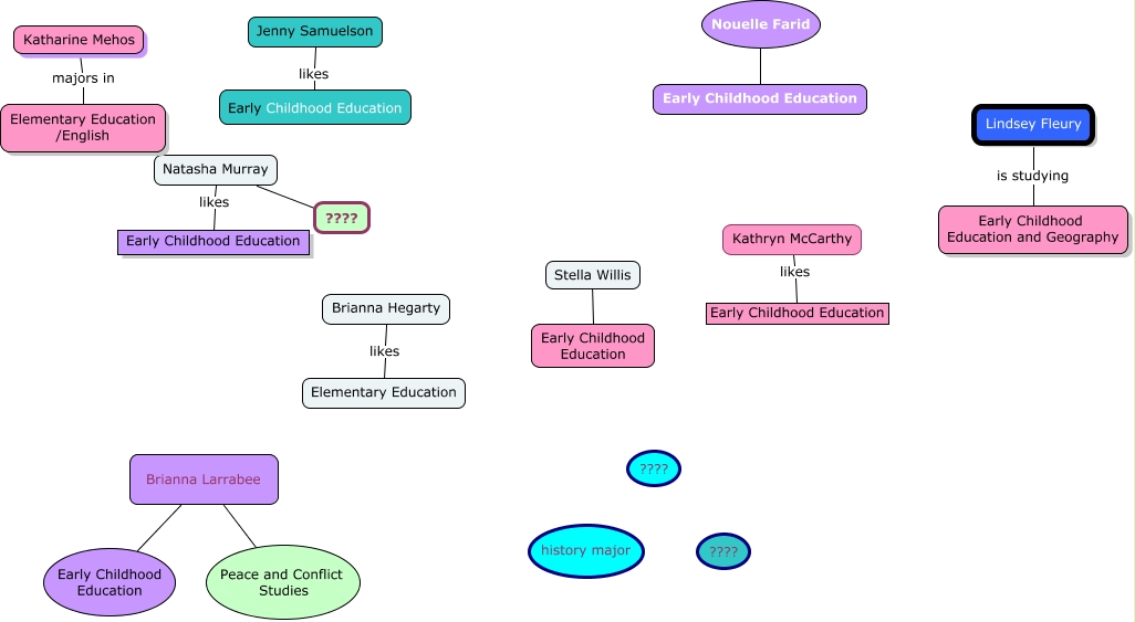
This Concept Map, created with IHMC CmapTools, has information related to: Class Practice 9-26, Nouelle Farid Early Childhood Education, Stella Willis ???? Early Childhood Education, Natasha Murray ????, Brianna Larrabee Peace and Conflict Studies, Lindsey Fleury is studying Early Childhood Education and Geography, Natasha Murray likes Early Childhood Education, Brianna Hegarty likes Elementary Education, Katharine Mehos majors in Elementary Education /English, Jenny Samuelson likes Early Childhood Education, Kathryn McCarthy likes Early Childhood Education, Brianna Larrabee Early Childhood Education