WARNING:
JavaScript is turned OFF. None of the links on this concept map will
work until it is reactivated.
If you need help turning JavaScript On, click here.
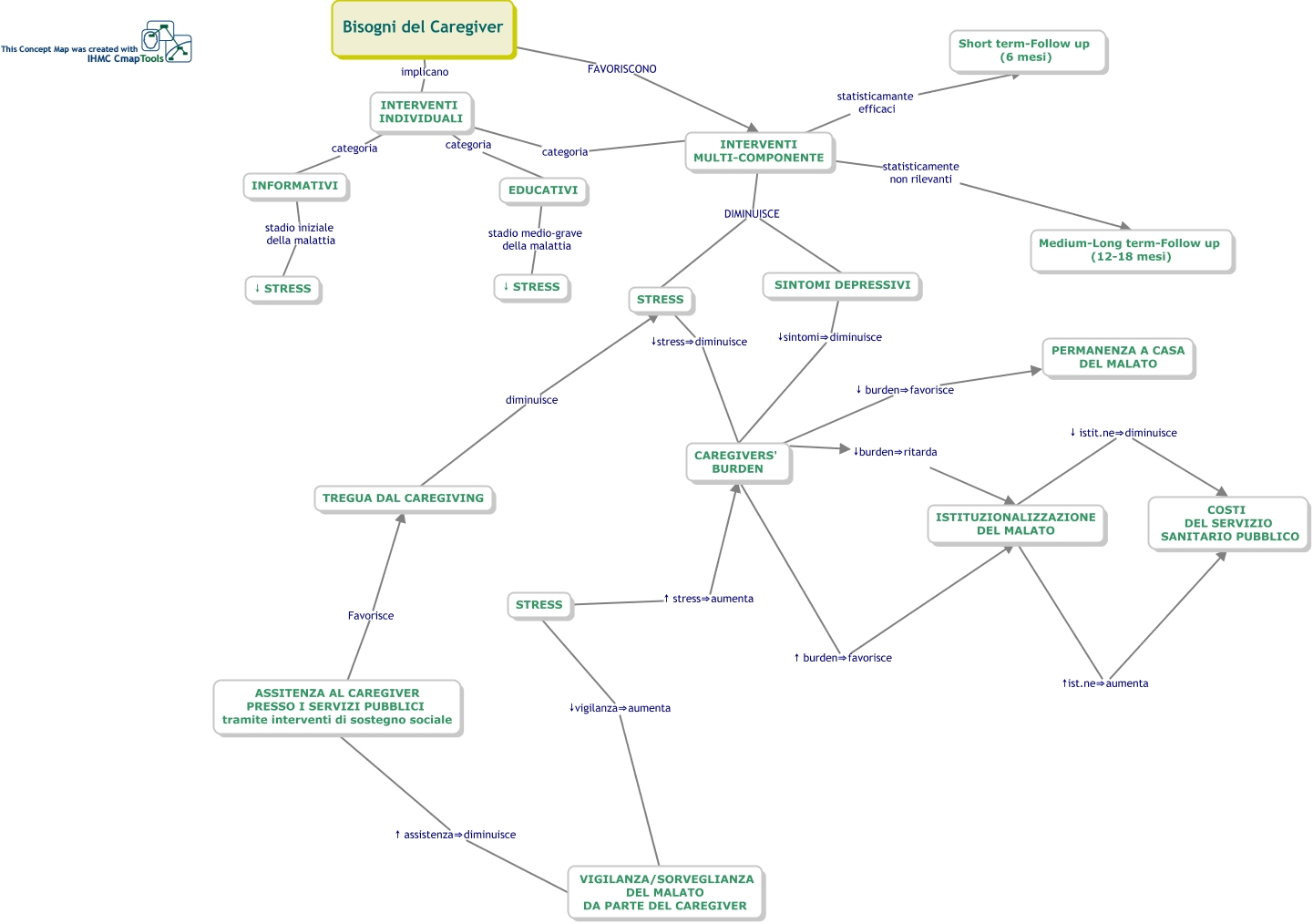
Questa Cmap, creata con IHMC CmapTools, contiene informazioni relative a: Mappa concettuale_tesi_infermieristica, ASSITENZA AL CAREGIVER PRESSO I SERVIZI PUBBLICI tramite interventi di sostegno sociale Favorisce TREGUA DAL CAREGIVING, STRESS ↓stress⇒diminuisce CAREGIVERS' BURDEN, INTERVENTI INDIVIDUALI categoria EDUCATIVI, INFORMATIVI stadio iniziale della malattia ↓ STRESS, VIGILANZA/SORVEGLIANZA DEL MALATO DA PARTE DEL CAREGIVER ↓vigilanza⇒aumenta STRESS, EDUCATIVI stadio medio-grave della malattia ↓ STRESS, ISTITUZIONALIZZAZIONE DEL MALATO ↑ist.ne⇒aumenta COSTI DEL SERVIZIO SANITARIO PUBBLICO, SINTOMI DEPRESSIVI ↓sintomi⇒diminuisce CAREGIVERS' BURDEN, STRESS ↑ stress⇒aumenta CAREGIVERS' BURDEN, INTERVENTI MULTI-COMPONENTE DIMINUISCE STRESS, INTERVENTI INDIVIDUALI categoria INTERVENTI MULTI-COMPONENTE, Bisogni del Caregiver FAVORISCONO INTERVENTI MULTI-COMPONENTE, INTERVENTI MULTI-COMPONENTE DIMINUISCE SINTOMI DEPRESSIVI, ISTITUZIONALIZZAZIONE DEL MALATO ↓ istit.ne⇒diminuisce COSTI DEL SERVIZIO SANITARIO PUBBLICO, CAREGIVERS' BURDEN ↓burden⇒ritarda ISTITUZIONALIZZAZIONE DEL MALATO, ASSITENZA AL CAREGIVER PRESSO I SERVIZI PUBBLICI tramite interventi di sostegno sociale ↑ assistenza⇒diminuisce VIGILANZA/SORVEGLIANZA DEL MALATO DA PARTE DEL CAREGIVER, INTERVENTI MULTI-COMPONENTE statisticamante efficaci Short term-Follow up (6 mesi), INTERVENTI MULTI-COMPONENTE statisticamente non rilevanti Medium-Long term-Follow up (12-18 mesi), CAREGIVERS' BURDEN ↓ burden⇒favorisce PERMANENZA A CASA DEL MALATO, CAREGIVERS' BURDEN ↑ burden⇒favorisce ISTITUZIONALIZZAZIONE DEL MALATO