WARNING:
JavaScript is turned OFF. None of the links on this concept map will
work until it is reactivated.
If you need help turning JavaScript On, click here.
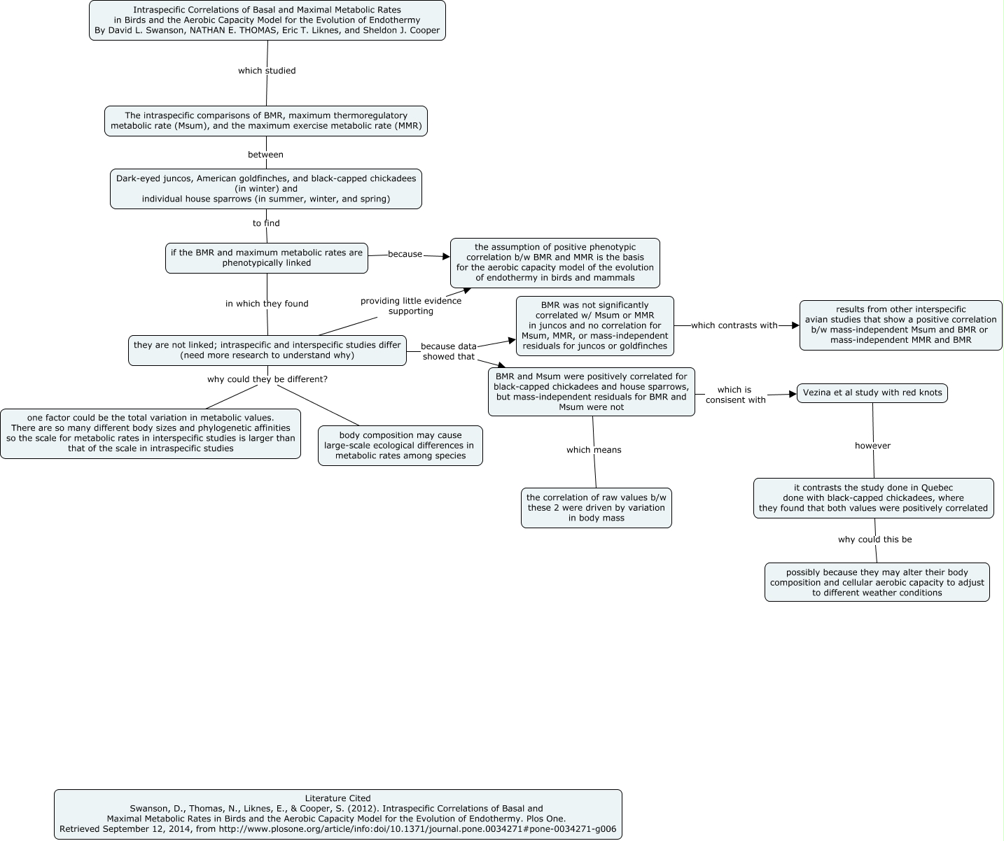
This Concept Map, created with IHMC CmapTools, has information related to: CMap 2 (Basal & Metabolic Rates in Birds by NE Thomas), BMR was not significantly correlated w/ Msum or MMR in juncos and no correlation for Msum, MMR, or mass-independent residuals for juncos or goldfinches which contrasts with results from other interspecific avian studies that show a positive correlation b/w mass-independent Msum and BMR or mass-independent MMR and BMR, they are not linked; intraspecific and interspecific studies differ (need more research to understand why) why could they be different? one factor could be the total variation in metabolic values. There are so many different body sizes and phylogenetic affinities so the scale for metabolic rates in interspecific studies is larger than that of the scale in intraspecific studies, BMR and Msum were positively correlated for black-capped chickadees and house sparrows, but mass-independent residuals for BMR and Msum were not which is consisent with Vezina et al study with red knots, Vezina et al study with red knots however it contrasts the study done in Quebec done with black-capped chickadees, where they found that both values were positively correlated, Intraspecific Correlations of Basal and Maximal Metabolic Rates in Birds and the Aerobic Capacity Model for the Evolution of Endothermy By David L. Swanson, NATHAN E. THOMAS, Eric T. Liknes, and Sheldon J. Cooper which studied The intraspecific comparisons of BMR, maximum thermoregulatory metabolic rate (Msum), and the maximum exercise metabolic rate (MMR), it contrasts the study done in Quebec done with black-capped chickadees, where they found that both values were positively correlated why could this be possibly because they may alter their body composition and cellular aerobic capacity to adjust to different weather conditions, they are not linked; intraspecific and interspecific studies differ (need more research to understand why) because data showed that BMR was not significantly correlated w/ Msum or MMR in juncos and no correlation for Msum, MMR, or mass-independent residuals for juncos or goldfinches, they are not linked; intraspecific and interspecific studies differ (need more research to understand why) providing little evidence supporting the assumption of positive phenotypic correlation b/w BMR and MMR is the basis for the aerobic capacity model of the evolution of endothermy in birds and mammals, if the BMR and maximum metabolic rates are phenotypically linked because the assumption of positive phenotypic correlation b/w BMR and MMR is the basis for the aerobic capacity model of the evolution of endothermy in birds and mammals, if the BMR and maximum metabolic rates are phenotypically linked in which they found they are not linked; intraspecific and interspecific studies differ (need more research to understand why), BMR and Msum were positively correlated for black-capped chickadees and house sparrows, but mass-independent residuals for BMR and Msum were not which means the correlation of raw values b/w these 2 were driven by variation in body mass, Dark-eyed juncos, American goldfinches, and black-capped chickadees (in winter) and individual house sparrows (in summer, winter, and spring) to find if the BMR and maximum metabolic rates are phenotypically linked, they are not linked; intraspecific and interspecific studies differ (need more research to understand why) because data showed that BMR and Msum were positively correlated for black-capped chickadees and house sparrows, but mass-independent residuals for BMR and Msum were not, they are not linked; intraspecific and interspecific studies differ (need more research to understand why) why could they be different? body composition may cause large-scale ecological differences in metabolic rates among species, The intraspecific comparisons of BMR, maximum thermoregulatory metabolic rate (Msum), and the maximum exercise metabolic rate (MMR) between Dark-eyed juncos, American goldfinches, and black-capped chickadees (in winter) and individual house sparrows (in summer, winter, and spring)