WARNING:
JavaScript is turned OFF. None of the links on this concept map will
work until it is reactivated.
If you need help turning JavaScript On, click here.
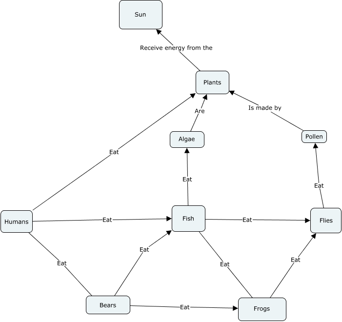
This Concept Map, created with IHMC CmapTools, has information related to: Ye Old Guac Gang Food Web 2.0, Humans Eat Fish, Flies Eat Pollen, Plants Receive energy from the Sun, Frogs Eat Flies, Fish Eat Flies, Bears Eat Frogs, Algae Are Plants, Bears Eat Fish, Humans Eat Bears, Humans Eat Plants, Fish Eat Algae, Pollen Is made by Plants, Fish Eat Frogs