WARNING:
JavaScript is turned OFF. None of the links on this concept map will
work until it is reactivated.
If you need help turning JavaScript On, click here.
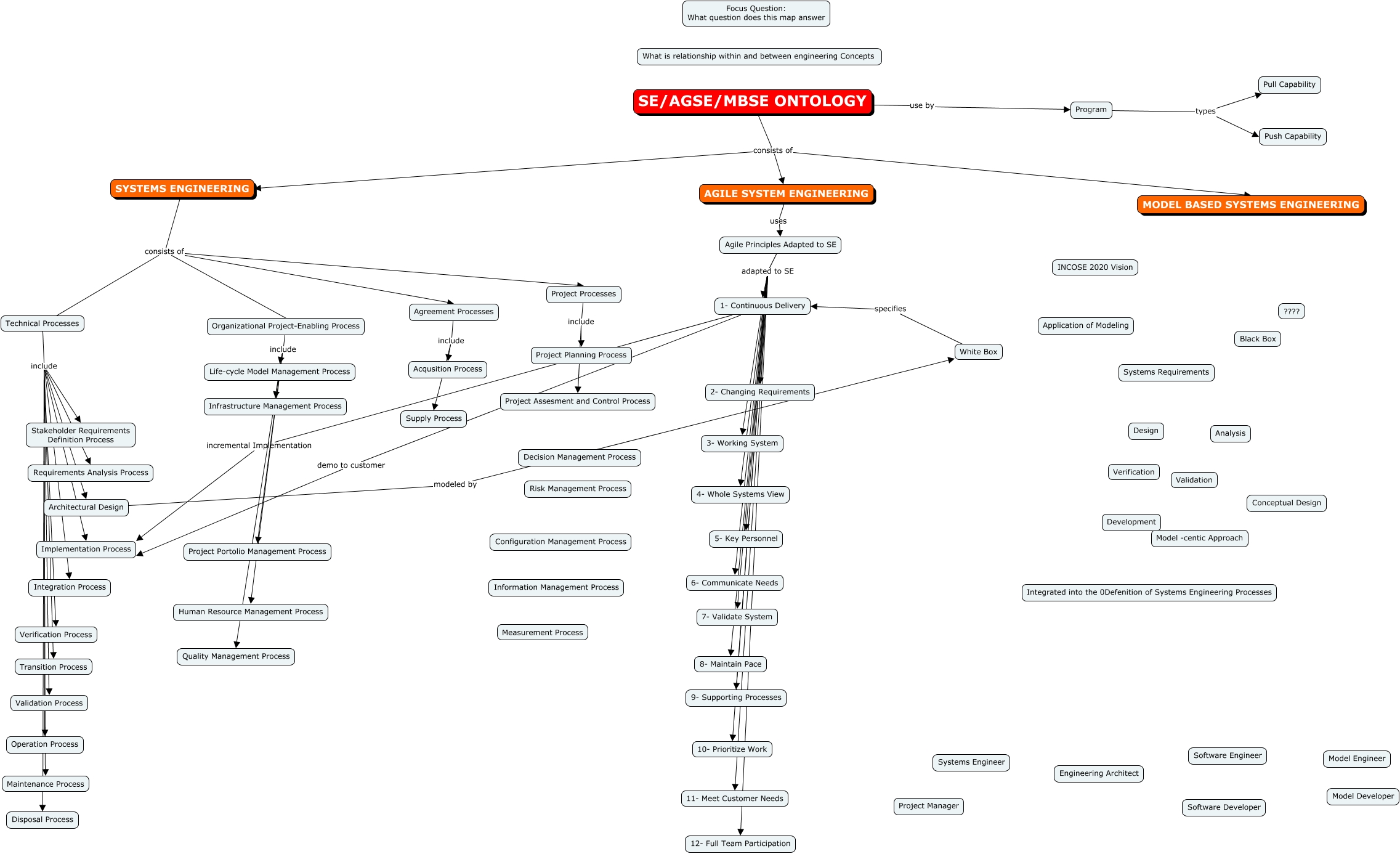
This Concept Map, created with IHMC CmapTools, has information related to: OLD Framework Ontology, Organizational Project-Enabling Process include Quality Management Process, SE/AGSE/MBSE ONTOLOGY consists of SYSTEMS ENGINEERING, Technical Processes include Maintenance Process, Project Processes include Project Assesment and Control Process, Organizational Project-Enabling Process include Infrastructure Management Process, SYSTEMS ENGINEERING consists of Project Processes, SYSTEMS ENGINEERING consists of Technical Processes, Agile Principles Adapted to SE adapted to SE 11- Meet Customer Needs, Agile Principles Adapted to SE adapted to SE 7- Validate System, Architectural Design modeled by White Box, Organizational Project-Enabling Process include Project Portolio Management Process, Agile Principles Adapted to SE adapted to SE 4- Whole Systems View, Agile Principles Adapted to SE adapted to SE 8- Maintain Pace, Organizational Project-Enabling Process include Life-cycle Model Management Process, Technical Processes include Integration Process, 1- Continuous Delivery incremental Implementation Implementation Process, White Box specifies 1- Continuous Delivery, Agile Principles Adapted to SE adapted to SE 10- Prioritize Work, Project Processes include Project Planning Process, Technical Processes include Verification Process