WARNING:
JavaScript is turned OFF. None of the links on this concept map will
work until it is reactivated.
If you need help turning JavaScript On, click here.
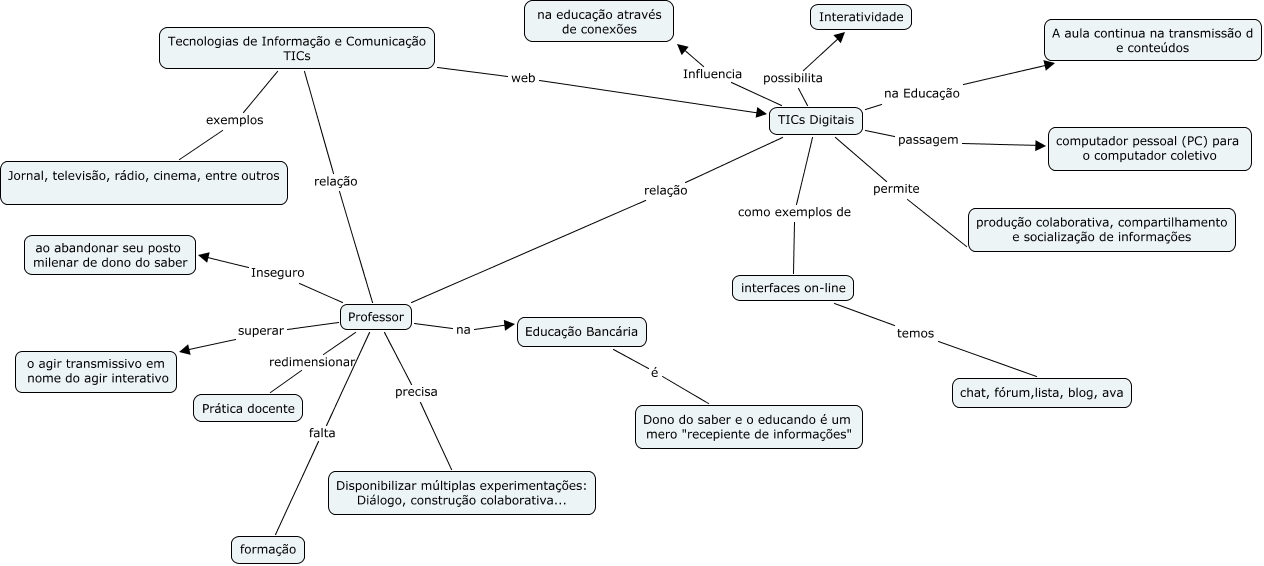
Esse mapa conceitual, produzido no IHMC CmapTools, tem a informação relacionada a: tecnologias, TICs Digitais relação Professor, TICs Digitais Influencia na educação através de conexões, TICs Digitais permite produção colaborativa, compartilhamento e socialização de informações, interfaces on-line temos chat, fórum,lista, blog, ava, TICs Digitais na Educação A aula continua na transmissão d e conteúdos, Tecnologias de Informação e Comunicação TICs web TICs Digitais, TICs Digitais como exemplos de interfaces on-line, Professor precisa Disponibilizar múltiplas experimentações: Diálogo, construção colaborativa..., Professor Inseguro ao abandonar seu posto milenar de dono do saber, Educação Bancária é Dono do saber e o educando é um mero "recepiente de informações", Tecnologias de Informação e Comunicação TICs exemplos Jornal, televisão, rádio, cinema, entre outros, TICs Digitais possibilita Interatividade, Tecnologias de Informação e Comunicação TICs relação Professor, TICs Digitais passagem computador pessoal (PC) para o computador coletivo, Professor redimensionar Prática docente, Professor na Educação Bancária, Professor falta formação, Professor superar o agir transmissivo em nome do agir interativo