WARNING:
JavaScript is turned OFF. None of the links on this concept map will
work until it is reactivated.
If you need help turning JavaScript On, click here.
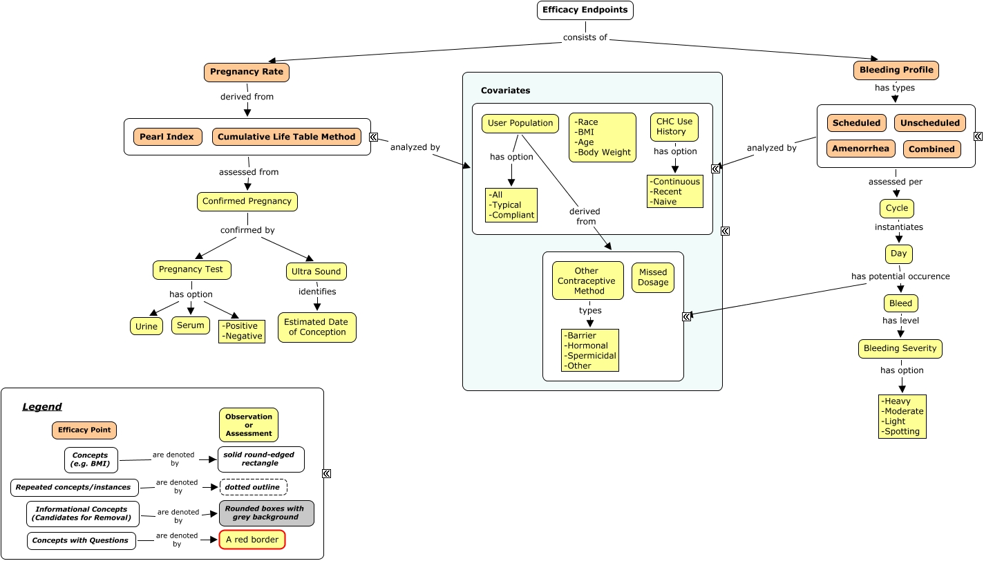
This Concept Map, created with IHMC CmapTools, has information related to: Contraceptives Efficacy Framework - v7, ???? assessed per Cycle, Cycle instantiates Day, Bleeding Profile has types ????, Pregnancy Rate derived from ????, CHC Use History has option -Continuous -Recent -Naive, Confirmed Pregnancy confirmed by Pregnancy Test, Pregnancy Test has option -Positive -Negative, ???? analyzed by ????, Other Contraceptive Method types -Barrier -Hormonal -Spermicidal -Other, Bleed has level Bleeding Severity, Day has potential occurence Bleed, Pregnancy Test has option Urine, Bleeding Severity has option -Heavy -Moderate -Light -Spotting, Informational Concepts (Candidates for Removal) are denoted by Rounded boxes with grey background, ???? analyzed by ????, Concepts (e.g. BMI) are denoted by solid round-edged rectangle, ???? assessed from Confirmed Pregnancy, Pregnancy Test has option Serum, Day has potential occurence ????, User Population has option -All -Typical -Compliant