WARNING:
JavaScript is turned OFF. None of the links on this concept map will
work until it is reactivated.
If you need help turning JavaScript On, click here.
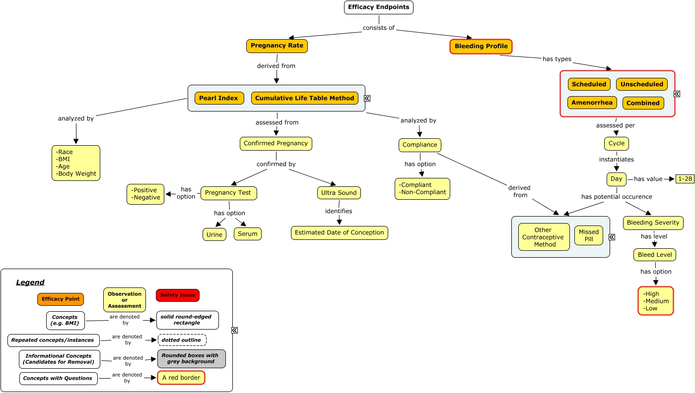
This Concept Map, created with IHMC CmapTools, has information related to: Contraceptives Efficacy Framework - v5, ???? assessed per Cycle, Cycle instantiates Day, Compliance derived from ????, Bleeding Profile has types ????, ???? analyzed by -Race -BMI -Age -Body Weight, Pregnancy Rate derived from ????, Confirmed Pregnancy confirmed by Pregnancy Test, Bleeding Severity has level Bleed Level, Day has value 1-28, Day has potential occurence Bleeding Severity, Pregnancy Test has option Urine, Bleed Level has option -High -Medium -Low, Informational Concepts (Candidates for Removal) are denoted by Rounded boxes with grey background, ???? analyzed by Compliance, Concepts (e.g. BMI) are denoted by solid round-edged rectangle, ???? assessed from Confirmed Pregnancy, Pregnancy Test has option Serum, Compliance has option -Compliant -Non-Compliant, Day has potential occurence ????, Ultra Sound identifies Estimated Date of Conception