WARNING:
JavaScript is turned OFF. None of the links on this concept map will
work until it is reactivated.
If you need help turning JavaScript On, click here.
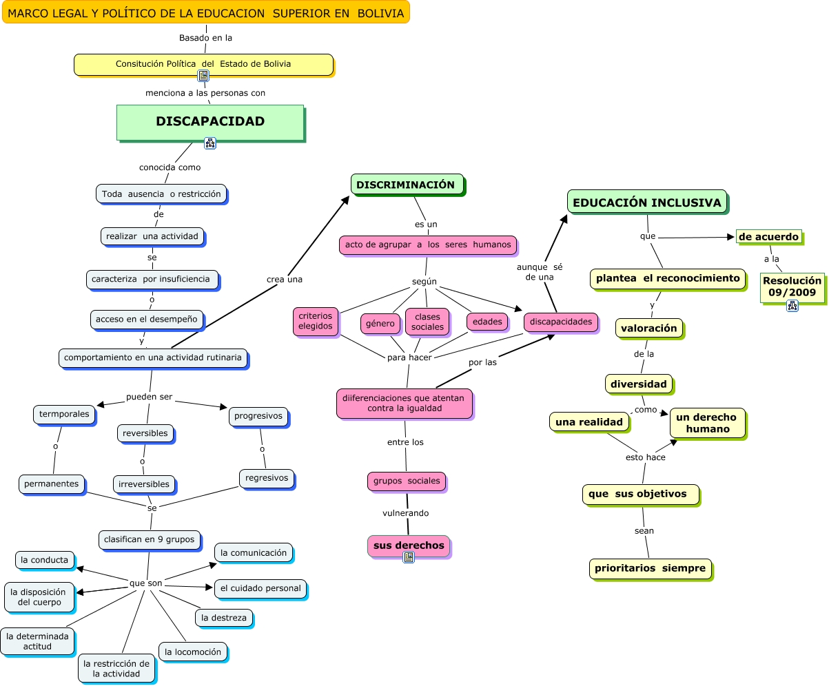
Este Cmap, tiene información relacionada con: Discapacidad, discriminación educación inclusiva, DISCRIMINACIÓN es un acto de agrupar a los seres humanos, que sus objetivos sean prioritarios siempre, clasifican en 9 grupos que son el cuidado personal, una realidad esto hace un derecho humano, de acuerdo a la Resolución 09/2009, clasifican en 9 grupos que son la destreza, clases sociales para hacer diiferenciaciones que atentan contra la igualdad, clases sociales según discapacidades, acceso en el desempeño y comportamiento en una actividad rutinaria, una realidad esto hace que sus objetivos, grupos sociales vulnerando sus derechos, clasifican en 9 grupos que son la comunicación, acto de agrupar a los seres humanos según discapacidades, acto de agrupar a los seres humanos según género, acto de agrupar a los seres humanos según criterios elegidos, plantea el reconocimiento y valoración, discapacidades aunque sé de una EDUCACIÓN INCLUSIVA, clasifican en 9 grupos que son la locomoción, género para hacer diiferenciaciones que atentan contra la igualdad, discapacidades para hacer diiferenciaciones que atentan contra la igualdad