WARNING:
JavaScript is turned OFF. None of the links on this concept map will
work until it is reactivated.
If you need help turning JavaScript On, click here.
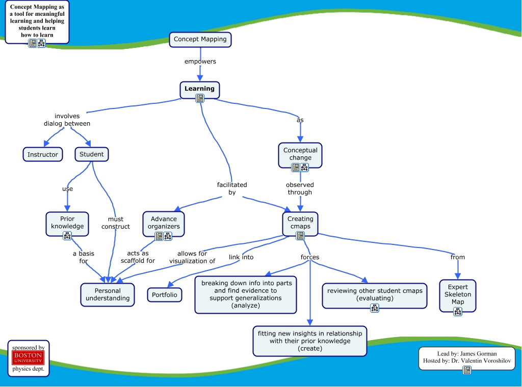
This Concept Map, created with IHMC CmapTools, has information related to: Learning, Creating cmaps from Expert Skeleton Map, Conceptual change observed through Creating cmaps, Concept Mapping empowers Learning, Student use Prior knowledge, Creating cmaps forces reviewing other student cmaps (evaluating), Creating cmaps allows for visualization of Personal understanding, Creating cmaps forces fitting new insights in relationship with their prior knowledge (create), Student must construct Personal understanding, Learning as Conceptual change, Learning involves dialog between Instructor, Creating cmaps link into Portfolio, Prior knowledge a basis for Personal understanding, Learning involves dialog between Student, Learning facilitated by Advance organizers, Advance organizers acts as scaffold for Personal understanding, Creating cmaps forces breaking down info into parts and find evidence to support generalizations (analyze), Learning facilitated by Creating cmaps