WARNING:
JavaScript is turned OFF. None of the links on this concept map will
work until it is reactivated.
If you need help turning JavaScript On, click here.
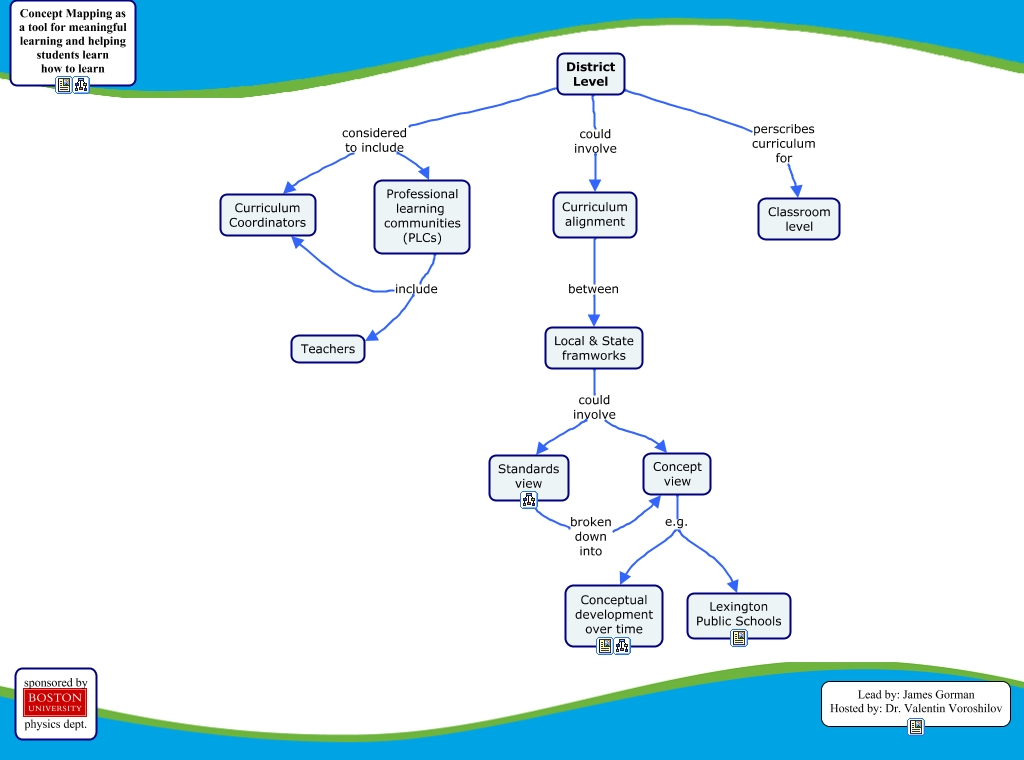
This Concept Map, created with IHMC CmapTools, has information related to: District Level, Local & State framworks could involve Standards view, Curriculum alignment between Local & State framworks, District Level perscribes curriculum for Classroom level, Local & State framworks could involve Concept view, District Level could involve Curriculum alignment, Concept view e.g. Lexington Public Schools, Professional learning communities (PLCs) include Teachers, District Level considered to include Professional learning communities (PLCs), Concept view e.g. Conceptual development over time, District Level considered to include Curriculum Coordinators, Professional learning communities (PLCs) include Curriculum Coordinators, Standards view broken down into Concept view