WARNING:
JavaScript is turned OFF. None of the links on this concept map will
work until it is reactivated.
If you need help turning JavaScript On, click here.
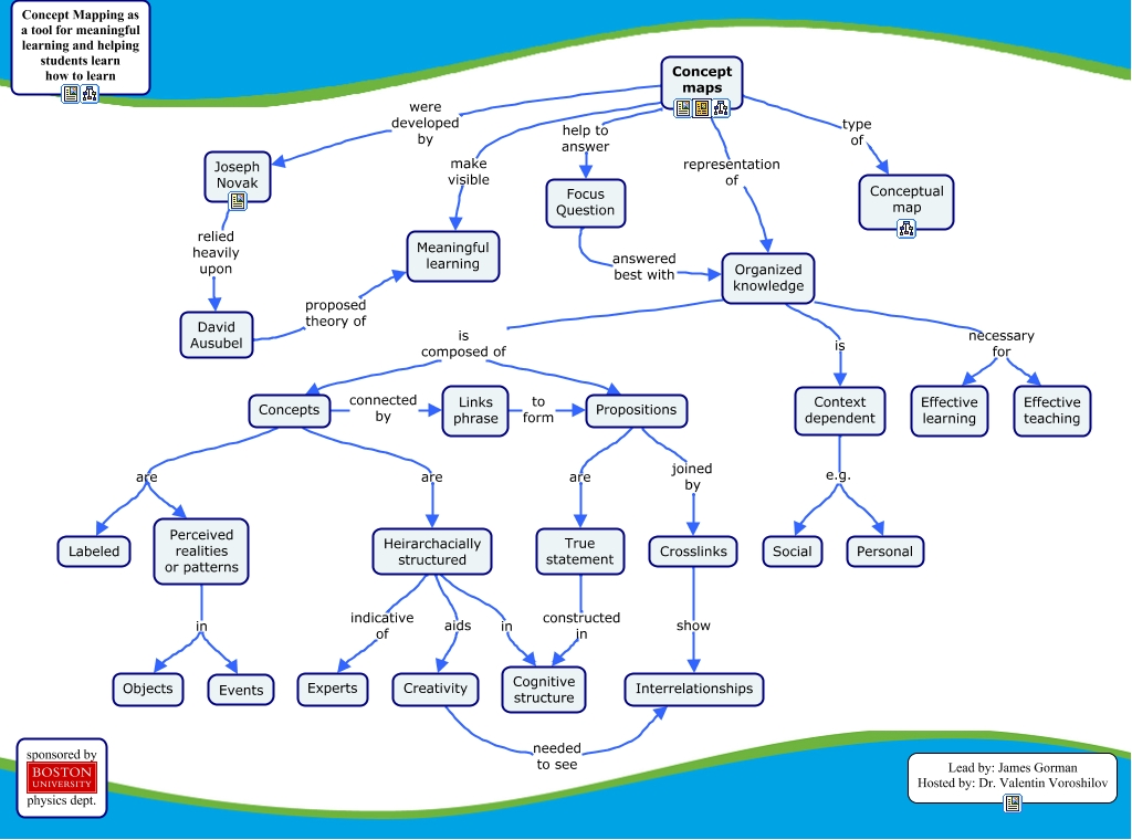
This Concept Map, created with IHMC CmapTools, has information related to: Concept Maps, Propositions joined by Crosslinks, Organized knowledge is composed of Propositions, Perceived realities or patterns in Objects, Concept maps make visible Meaningful learning, Concept maps type of Conceptual map, Organized knowledge necessary for Effective teaching, Organized knowledge is Context dependent, Organized knowledge is composed of Concepts, Organized knowledge necessary for Effective learning, Concepts are Heirarchacially structured, Heirarchacially structured in Cognitive structure, Concept maps were developed by Joseph Novak, Concept maps help to answer Focus Question, Perceived realities or patterns in Events, Focus Question answered best with Organized knowledge, Propositions are True statement, Joseph Novak relied heavily upon David Ausubel, David Ausubel proposed theory of Meaningful learning, Heirarchacially structured indicative of Experts, Heirarchacially structured aids Creativity