WARNING:
JavaScript is turned OFF. None of the links on this concept map will
work until it is reactivated.
If you need help turning JavaScript On, click here.
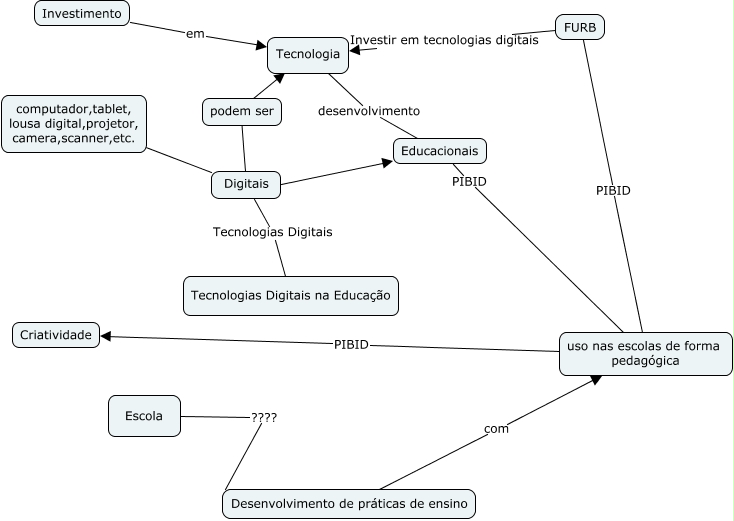
Esse mapa conceitual, produzido no IHMC CmapTools, tem a informação relacionada a: Equipe2, Digitais Tecnologia, Desenvolvimento de práticas de ensino com uso nas escolas de forma pedagógica, FURB PIBID uso nas escolas de forma pedagógica, Investimento em Tecnologia, Digitais Tecnologias Digitais Tecnologias Digitais na Educação, Digitais ???? computador,tablet, lousa digital,projetor, camera,scanner,etc., Tecnologia desenvolvimento Educacionais, Escola ???? Desenvolvimento de práticas de ensino, Educacionais PIBID uso nas escolas de forma pedagógica, FURB Investir em tecnologias digitais Tecnologia, uso nas escolas de forma pedagógica PIBID Criatividade, Digitais Educacionais