WARNING:
JavaScript is turned OFF. None of the links on this concept map will
work until it is reactivated.
If you need help turning JavaScript On, click here.
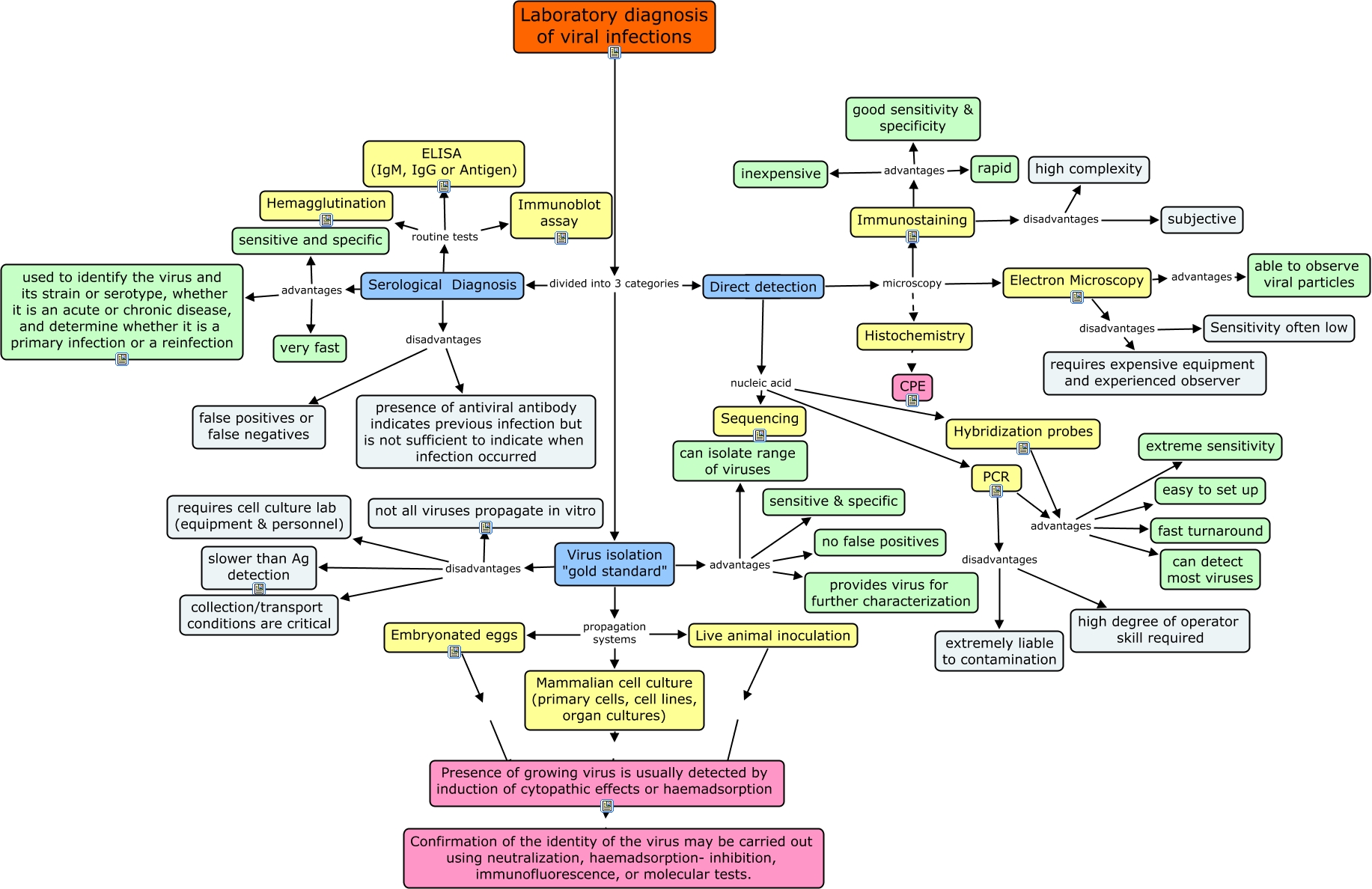
This Concept Map, created with IHMC CmapTools, has information related to: Viral diagnosis cmap IID 8_2014 presentation, Laboratory diagnosis of viral infections divided into 3 categories Serological Diagnosis, Virus isolation "gold standard" advantages can isolate range of viruses, Immunostaining disadvantages subjective, Electron Microscopy disadvantages requires expensive equipment and experienced observer, Hybridization probes advantages can detect most viruses, Immunostaining advantages inexpensive, Virus isolation "gold standard" advantages no false positives, Immunostaining advantages rapid, Live animal inoculation ????, Electron Microscopy advantages able to observe viral particles, Virus isolation "gold standard" propagation systems Live animal inoculation, Serological Diagnosis advantages used to identify the virus and its strain or serotype, whether it is an acute or chronic disease, and determine whether it is a primary infection or a reinfection, PCR advantages extreme sensitivity, Immunostaining disadvantages high complexity, Immunostaining advantages good sensitivity & specificity, Virus isolation "gold standard" disadvantages collection/transport conditions are critical, Virus isolation "gold standard" propagation systems Mammalian cell culture (primary cells, cell lines, organ cultures), Mammalian cell culture (primary cells, cell lines, organ cultures) Presence of growing virus is usually detected by induction of cytopathic effects or haemadsorption, PCR disadvantages extremely liable to contamination, Serological Diagnosis routine tests ELISA (IgM, IgG or Antigen)