WARNING:
JavaScript is turned OFF. None of the links on this concept map will
work until it is reactivated.
If you need help turning JavaScript On, click here.
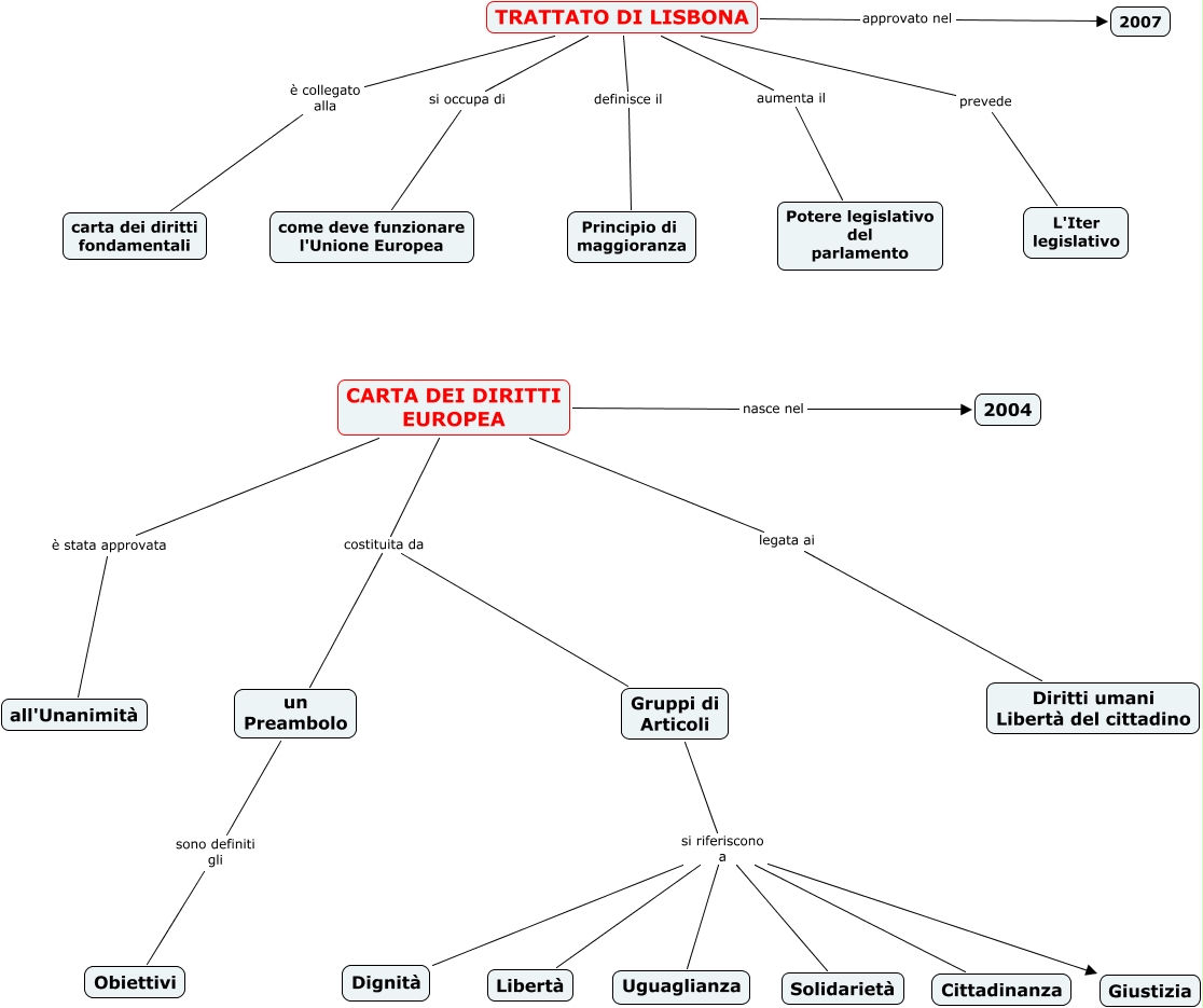
Questa Cmap, creata con IHMC CmapTools, contiene informazioni relative a: TRATTATO DI LISBONA_Zanzottera, TRATTATO DI LISBONA è collegato alla carta dei diritti fondamentali, TRATTATO DI LISBONA prevede L'Iter legislativo, CARTA DEI DIRITTI EUROPEA costituita da un Preambolo, Gruppi di Articoli si riferiscono a Dignità, Gruppi di Articoli si riferiscono a Libertà, CARTA DEI DIRITTI EUROPEA è stata approvata all'Unanimità, CARTA DEI DIRITTI EUROPEA costituita da Gruppi di Articoli, Gruppi di Articoli si riferiscono a Giustizia, TRATTATO DI LISBONA aumenta il Potere legislativo del parlamento, Gruppi di Articoli si riferiscono a Cittadinanza, Gruppi di Articoli si riferiscono a Solidarietà, CARTA DEI DIRITTI EUROPEA nasce nel 2004, TRATTATO DI LISBONA approvato nel 2007, un Preambolo sono definiti gli Obiettivi, CARTA DEI DIRITTI EUROPEA legata ai Diritti umani Libertà del cittadino, TRATTATO DI LISBONA si occupa di come deve funzionare l'Unione Europea, TRATTATO DI LISBONA definisce il Principio di maggioranza, Gruppi di Articoli si riferiscono a Uguaglianza