WARNING:
JavaScript is turned OFF. None of the links on this concept map will
work until it is reactivated.
If you need help turning JavaScript On, click here.
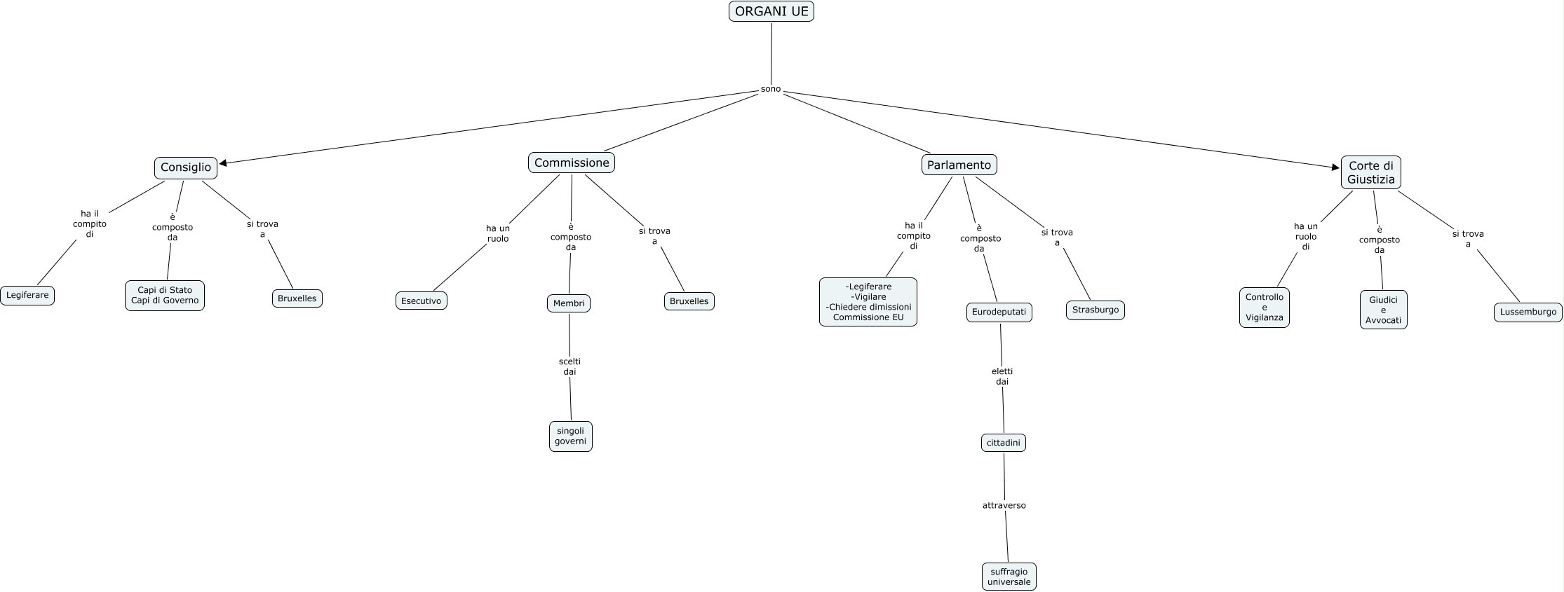
Questa Cmap, creata con IHMC CmapTools, contiene informazioni relative a: ORGANI UE_bellinazzi cristina, Consiglio ha il compito di Legiferare, Eurodeputati eletti dai cittadini, Parlamento è composto da Eurodeputati, Consiglio è composto da Capi di Stato Capi di Governo, ORGANI UE sono Parlamento, Consiglio si trova a Bruxelles, cittadini attraverso suffragio universale, Parlamento ha il compito di -Legiferare -Vigilare -Chiedere dimissioni Commissione EU, ORGANI UE sono Commissione, Corte di Giustizia si trova a Lussemburgo, ORGANI UE sono Corte di Giustizia, Parlamento si trova a Strasburgo, Corte di Giustizia è composto da Giudici e Avvocati, Commissione è composto da Membri, ORGANI UE sono Consiglio, Commissione si trova a Bruxelles, Corte di Giustizia ha un ruolo di Controllo e Vigilanza, Membri scelti dai singoli governi, Commissione ha un ruolo Esecutivo