WARNING:
JavaScript is turned OFF. None of the links on this concept map will
work until it is reactivated.
If you need help turning JavaScript On, click here.
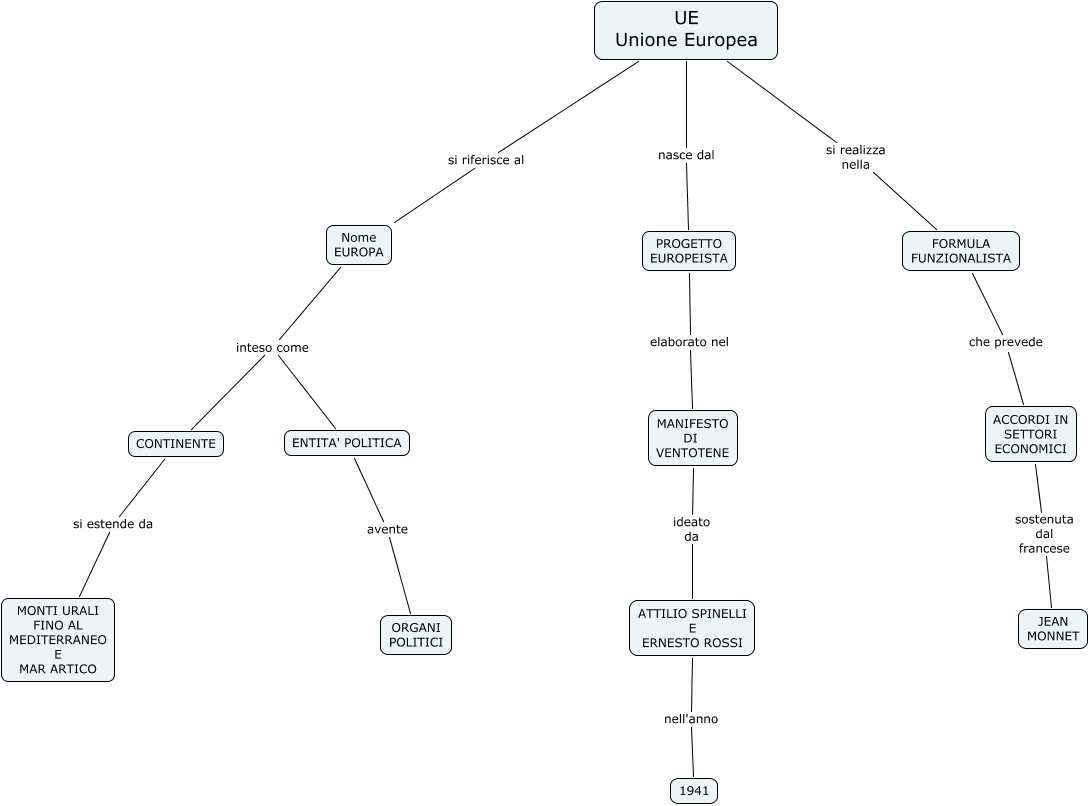
Questa Cmap, creata con IHMC CmapTools, contiene informazioni relative a: Union e Europea_bellinazzi, PROGETTO EUROPEISTA elaborato nel MANIFESTO DI VENTOTENE, CONTINENTE si estende da MONTI URALI FINO AL MEDITERRANEO E MAR ARTICO, ACCORDI IN SETTORI ECONOMICI sostenuta dal francese JEAN MONNET, UE Unione Europea nasce dal PROGETTO EUROPEISTA, FORMULA FUNZIONALISTA che prevede ACCORDI IN SETTORI ECONOMICI, MANIFESTO DI VENTOTENE ideato da ATTILIO SPINELLI E ERNESTO ROSSI, ENTITA' POLITICA avente ORGANI POLITICI, Nome EUROPA inteso come CONTINENTE, Nome EUROPA inteso come ENTITA' POLITICA, UE Unione Europea si realizza nella FORMULA FUNZIONALISTA, UE Unione Europea si riferisce al Nome EUROPA, ATTILIO SPINELLI E ERNESTO ROSSI nell'anno 1941