WARNING:
JavaScript is turned OFF. None of the links on this concept map will
work until it is reactivated.
If you need help turning JavaScript On, click here.
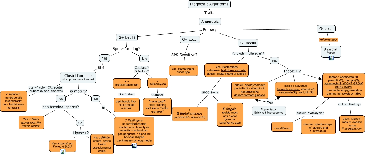
This Concept Map, created with IHMC CmapTools, has information related to: Bacteria Diagnostic Algorithm - Anaerobes, G+ cocci SPS Sensitive? Yes: peptostrepto- cocus spp, Yes: Bacteroides catalase+, hydrolizes eschulin doesn't make indole or lethicin Indole+ ? - B fragilis resists most anti-biotics grow on kana/vanco agar, Indole-: fusobacterium penicillin(S), rifampin(S), kanamycin(S) (DONT GROW on KV BAP!) non-motile; no pigmentation gamma hemolysis on SBA culture findings gram: fusiform rods w/ swollen forms F necrophorum, G- cocci Veillona spp Gram Stain Image, no Lipase+? No: c difficile entero, cyano toxins pseudomembr colitis, G+ bacilli Spore-forming? Yes, Yes has terminal spores? Yes: c tetani spores look like "tennis racket", No Catalase? & Indole? -,- actinomyces, G+ bacilli Spore-forming? No, no Lipase+? Yes: c botulinum Toxins A,B,D,F, Yes is a Clostridium spp all spp: non-aerotolerant, Clostridium spp all spp: non-aerotolerant is motile? No, Pigmentation Brick-red fluorescence Yes Indole+: porphyromonas penicillin(S), rifampin(S) kanamycin(R) doesn't ferment glucose, Clostridium spp all spp: non-aerotolerant is motile? Yes, G- Bacilli (growth in bile agar)? Yes: Bacteroides catalase+, hydrolizes eschulin doesn't make indole or lethicin, Indole-: fusobacterium penicillin(S), rifampin(S), kanamycin(S) (DONT GROW on KV BAP!) non-motile; no pigmentation gamma hemolysis on SBA esculin hydrolysis? - slender, spindle shape, w/ tapered end F nucleatum, Pigmentation Brick-red fluorescence Yes Indole-: prevotella ferments glucose, rifampin(S) kanamycin(R), penicillin(R), No is C Perfringens no terminal spores double zone hemolysis enteritis = enterotoxin gas gangrene = alpha tox box-car shaped Lecithinase+ on egg media, No Catalase? & Indole? +,+ propionibacterium, No: Indole+ ? Indole-: fusobacterium penicillin(S), rifampin(S), kanamycin(S) (DONT GROW on KV BAP!) non-motile; no pigmentation gamma hemolysis on SBA