WARNING:
JavaScript is turned OFF. None of the links on this concept map will
work until it is reactivated.
If you need help turning JavaScript On, click here.
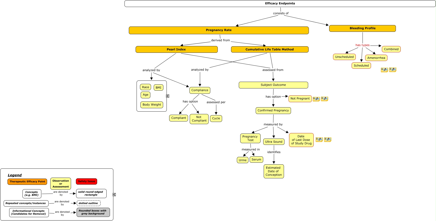
This Concept Map, created with IHMC CmapTools, has information related to: Contraceptives Efficacy Framework - v4ak, Subject Outcome has option Not Pregnant, Pregnancy Rate derived from Cumulative Life Table Method, Pearl Index analyzed by ????, Bleeding Profile has types Scheduled, Repeated concepts/instances are denoted by dotted outline, Concepts (e.g. BMI) are denoted by solid round-edged rectangle, Compliance has option Not Compliant, Pregnancy Rate derived from Pearl Index, Bleeding Profile has types Combined, Efficacy Endpoints consists of Bleeding Profile, Compliance assessed per Cycle, Bleeding Profile has types Amenorrhea, Cumulative Life Table Method assessed from Subject Outcome, Pregnancy Test measured in Serum, Cumulative Life Table Method analyzed by Compliance, Bleeding Profile has types Unscheduled, Ultra Sound identifies Estimated Date of Conception, Confirmed Pregnancy measured by Pregnancy Test, Pregnancy Test measured in Urine, Confirmed Pregnancy measured by Date of Last Dose of Study Drug