WARNING:
JavaScript is turned OFF. None of the links on this concept map will
work until it is reactivated.
If you need help turning JavaScript On, click here.
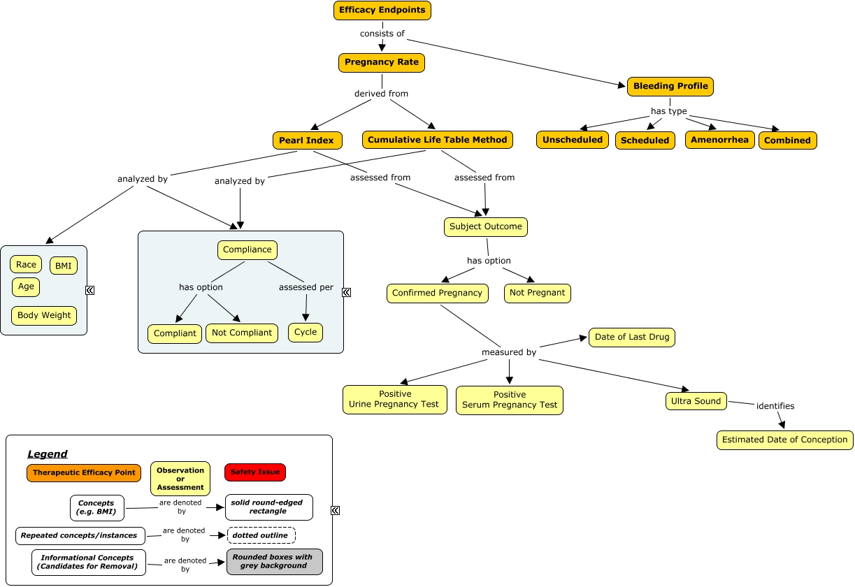
This Concept Map, created with IHMC CmapTools, has information related to: Contraceptives Efficacy Framework - v4, Subject Outcome has option Not Pregnant, Confirmed Pregnancy measured by Positive Urine Pregnancy Test, Pregnancy Rate derived from Cumulative Life Table Method, Pearl Index assessed from Subject Outcome, Pearl Index analyzed by ????, Bleeding Profile has type Scheduled, Repeated concepts/instances are denoted by dotted outline, Concepts (e.g. BMI) are denoted by solid round-edged rectangle, Compliance has option Not Compliant, Pregnancy Rate derived from Pearl Index, Bleeding Profile has type Combined, Efficacy Endpoints consists of Bleeding Profile, Compliance assessed per Cycle, Bleeding Profile has type Amenorrhea, Cumulative Life Table Method assessed from Subject Outcome, Bleeding Profile has type Unscheduled, Ultra Sound identifies Estimated Date of Conception, Confirmed Pregnancy measured by Positive Serum Pregnancy Test, Confirmed Pregnancy measured by Date of Last Drug, Cumulative Life Table Method analyzed by ????