WARNING:
JavaScript is turned OFF. None of the links on this concept map will
work until it is reactivated.
If you need help turning JavaScript On, click here.
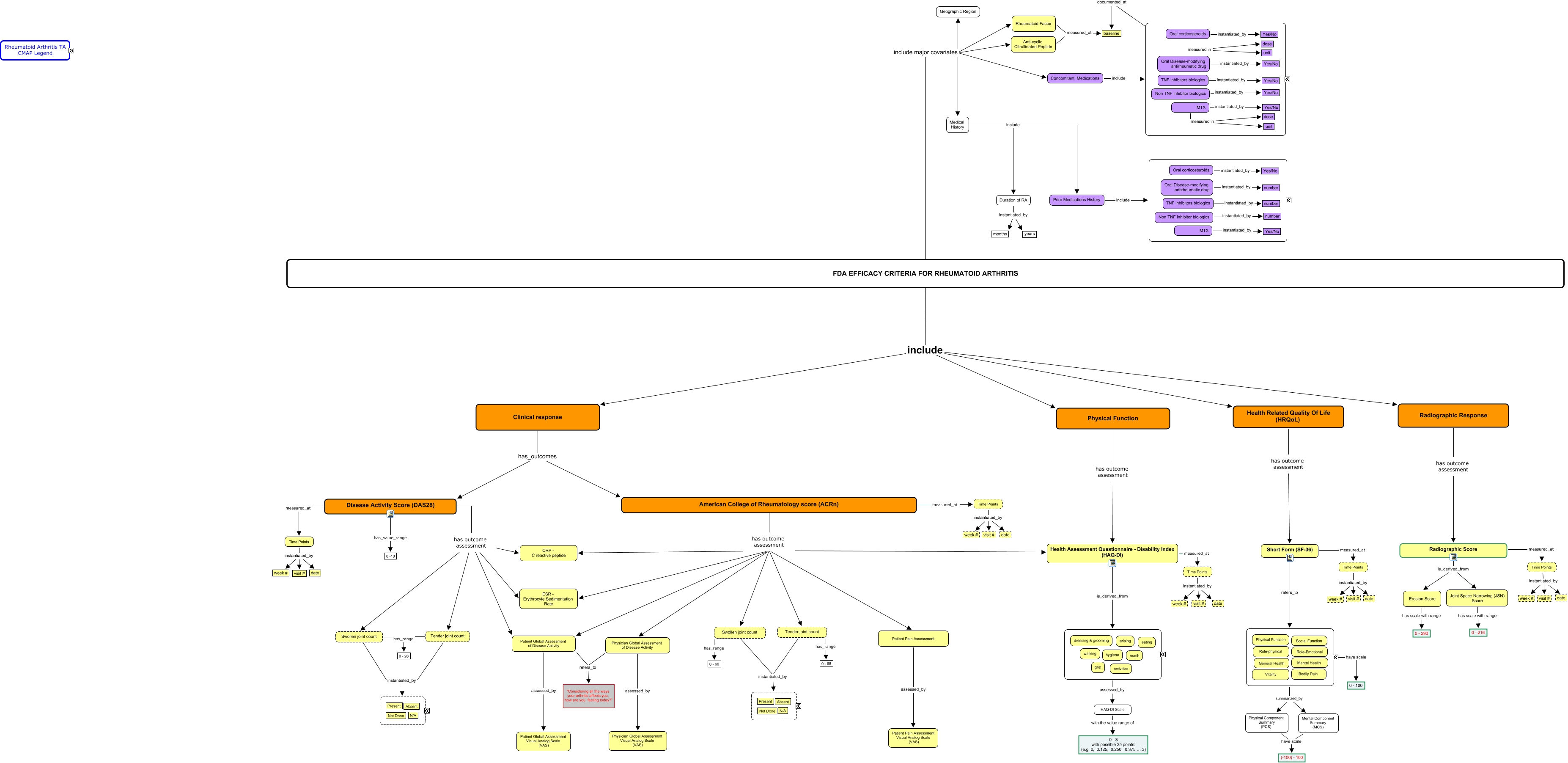
This Concept Map, created with IHMC CmapTools, has information related to: Rheumatoid Arthritis v6, Erosion Score has scale with range 0 - 290, Swollen joint count has_range 0 - 28, Time Points instantiated_by week #, Duration of RA instantiated_by months, Mental Component Summary (MCS) have scale (-100) - 100, American College of Rheumatology score (ACRn) has outcome assessment Physician Global Assessment of Disease Activity, Time Points instantiated_by week #, Radiographic Score measured_at Time Points, Observation or Assessment is used to monitor the effectiveness of Therapeutic Intervention, Duration of RA instantiated_by years, FDA EFFICACY CRITERIA FOR RHEUMATOID ARTHRITIS include major covariates Anti-cyclic Citrullinated Peptide, Health Related Quality Of Life (HRQoL) has outcome assessment Short Form (SF-36), Disease Activity Score (DAS28) has outcome assessment CRP - C reactive peptide, FDA EFFICACY CRITERIA FOR RHEUMATOID ARTHRITIS include major covariates Geographic Region, Anti-cyclic Citrullinated Peptide measured_at baseline, American College of Rheumatology score (ACRn) has outcome assessment Swollen joint count, Time Points instantiated_by week #, Physical Component Summary (PCS) have scale (-100) - 100, Swollen joint count instantiated_by Joint count Scale, CM Details documented_at baseline