WARNING:
JavaScript is turned OFF. None of the links on this concept map will
work until it is reactivated.
If you need help turning JavaScript On, click here.
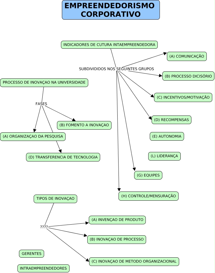
Esse mapa conceitual, produzido no IHMC CmapTools, tem a informação relacionada a: 03. empreendedorismo corporativo, TIPOS DE INOVAÇAO ???? (A) INVENÇAO DE PRODUTO, INDICADORES DE CUTURA INTAEMPREENDEDORA SUBDIVIDIDOS NOS SEGUINTES GRUPOS (A) COMUNICAÇÃO, INDICADORES DE CUTURA INTAEMPREENDEDORA SUBDIVIDIDOS NOS SEGUINTES GRUPOS (H) CONTROLE/MENSURAÇÃO, TIPOS DE INOVAÇAO ???? (C) INOVAÇAO DE METODO ORGANIZACIONAL, PROCESSO DE INOVAÇAO NA UNIVERSIDADE FASES (B) FOMENTO A INOVAÇAO, INDICADORES DE CUTURA INTAEMPREENDEDORA SUBDIVIDIDOS NOS SEGUINTES GRUPOS (C) INCENTIVOS/MOTIVAÇÃO, INDICADORES DE CUTURA INTAEMPREENDEDORA SUBDIVIDIDOS NOS SEGUINTES GRUPOS (B) PROCESSO DICISÓRIO, PROCESSO DE INOVAÇAO NA UNIVERSIDADE FASES (D) TRANSFERENCIA DE TECNOLOGIA, INDICADORES DE CUTURA INTAEMPREENDEDORA SUBDIVIDIDOS NOS SEGUINTES GRUPOS (D) RECOMPENSAS, PROCESSO DE INOVAÇAO NA UNIVERSIDADE FASES (A) ORGANIZAÇAO DA PESQUISA, TIPOS DE INOVAÇAO ???? (B) INOVAÇAO DE PROCESSO, INDICADORES DE CUTURA INTAEMPREENDEDORA SUBDIVIDIDOS NOS SEGUINTES GRUPOS (G) EQUIPES