WARNING:
JavaScript is turned OFF. None of the links on this concept map will
work until it is reactivated.
If you need help turning JavaScript On, click here.
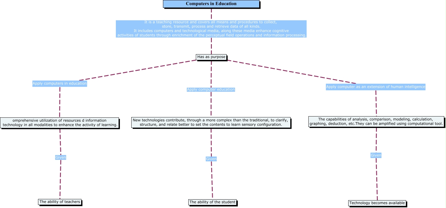
Este Cmap, tiene información relacionada con: Proyecto Educativo Institucional, omprehensive utilization of resources d information technology in all modalities to enhance the activity of learning. Given The ability of teachers, The capabilities of analysis, comparison, modeling, calculation, graphing, deduction, etc.They can be amplified using computational tool. Given Technology becomes available, Has as purpose Apply computers in education omprehensive utilization of resources d information technology in all modalities to enhance the activity of learning., New technologies contribute, through a more complex than the traditional, to clarify, structure, and relate better to set the contents to learn sensory configuration. Given The ability of the student, Has as purpose Apply computer as an extension of human intelligence The capabilities of analysis, comparison, modeling, calculation, graphing, deduction, etc.They can be amplified using computational tool., Computers in Education It is a teaching resource and covers all means and procedures to collect, store, transmit, process and retrieve data of all kinds. It includes computers and technological media, along these media enhance cognitive activities of students through enrichment of the perceptual field operations and information processing. Has as purpose, Has as purpose Apply computer education New technologies contribute, through a more complex than the traditional, to clarify, structure, and relate better to set the contents to learn sensory configuration.