WARNING:
JavaScript is turned OFF. None of the links on this concept map will
work until it is reactivated.
If you need help turning JavaScript On, click here.
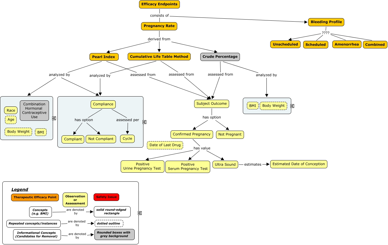
This Concept Map, created with IHMC CmapTools, has information related to: Contraceptives Efficacy Framework - v3, Subject Outcome has option Not Pregnant, Confirmed Pregnancy has value Positive Urine Pregnancy Test, Pearl Index analyzed by ????, Pearl Index assessed from Subject Outcome, Pregnancy Rate derived from Cumulative Life Table Method, Concepts (e.g. BMI) are denoted by solid round-edged rectangle, Repeated concepts/instances are denoted by dotted outline, Bleeding Profile ???? Scheduled, Pregnancy Rate derived from Pearl Index, Compliance has option Not Compliant, Efficacy Endpoints consists of Bleeding Profile, Bleeding Profile ???? Combined, Compliance assessed per Cycle, Bleeding Profile ???? Amenorrhea, Cumulative Life Table Method assessed from Subject Outcome, Bleeding Profile ???? Unscheduled, Confirmed Pregnancy has value Positive Serum Pregnancy Test, Crude Percentage analyzed by ????, Ultra Sound estimates Estimated Date of Conception, Crude Percentage assessed from Subject Outcome