WARNING:
JavaScript is turned OFF. None of the links on this concept map will
work until it is reactivated.
If you need help turning JavaScript On, click here.
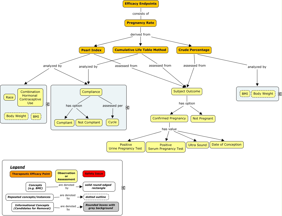
This Concept Map, created with IHMC CmapTools, has information related to: Contraceptives Efficacy Framework - v2, Repeated concepts/instances are denoted by dotted outline, Pearl Index analyzed by ????, Concepts (e.g. BMI) are denoted by solid round-edged rectangle, Subject Outcome has option Confirmed Pregnancy, Compliance has option Not Compliant, Crude Percentage assessed from Subject Outcome, Concepts (e.g. BMI) are denoted by solid round-edged rectangle, Pregnancy Rate derived from Cumulative Life Table Method, Cumulative Life Table Method analyzed by ????, Confirmed Pregnancy has value Positive Urine Pregnancy Test, Informational Concepts (Candidates for Removal) are denoted by Rounded boxes with grey background, Pearl Index assessed from Subject Outcome, Confirmed Pregnancy has value Date of Conception, Subject Outcome has option Not Pregnant, Pregnancy Rate derived from Crude Percentage, Pregnancy Rate derived from Pearl Index, Crude Percentage analyzed by ????, Cumulative Life Table Method assessed from Subject Outcome, Compliance assessed per Cycle, Confirmed Pregnancy has value Ultra Sound