WARNING:
JavaScript is turned OFF. None of the links on this concept map will
work until it is reactivated.
If you need help turning JavaScript On, click here.
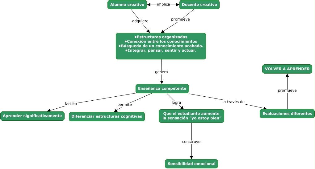
Este Cmap, tiene información relacionada con: ACTIVIDAD 1 UNIDAD 4, Enseñanza competente logra Que el estudiante aumente la sensación "yo estoy bien", Evaluaciones diferentes promueve VOLVER A APRENDER, Docente creativo promueve • Estructuras organizadas • Conexión entre los conocimientos • Búsqueda de un conocimiento acabado. • Integrar, pensar, sentir y actuar., • Estructuras organizadas • Conexión entre los conocimientos • Búsqueda de un conocimiento acabado. • Integrar, pensar, sentir y actuar. genera Enseñanza competente, Enseñanza competente a través de Evaluaciones diferentes, Que el estudiante aumente la sensación "yo estoy bien" construye Sensibilidad emocional, Alumno creativo adquiere • Estructuras organizadas • Conexión entre los conocimientos • Búsqueda de un conocimiento acabado. • Integrar, pensar, sentir y actuar., Enseñanza competente facilita Aprender significativamente, Enseñanza competente permite Diferenciar estructuras cognitivas