WARNING:
JavaScript is turned OFF. None of the links on this concept map will
work until it is reactivated.
If you need help turning JavaScript On, click here.
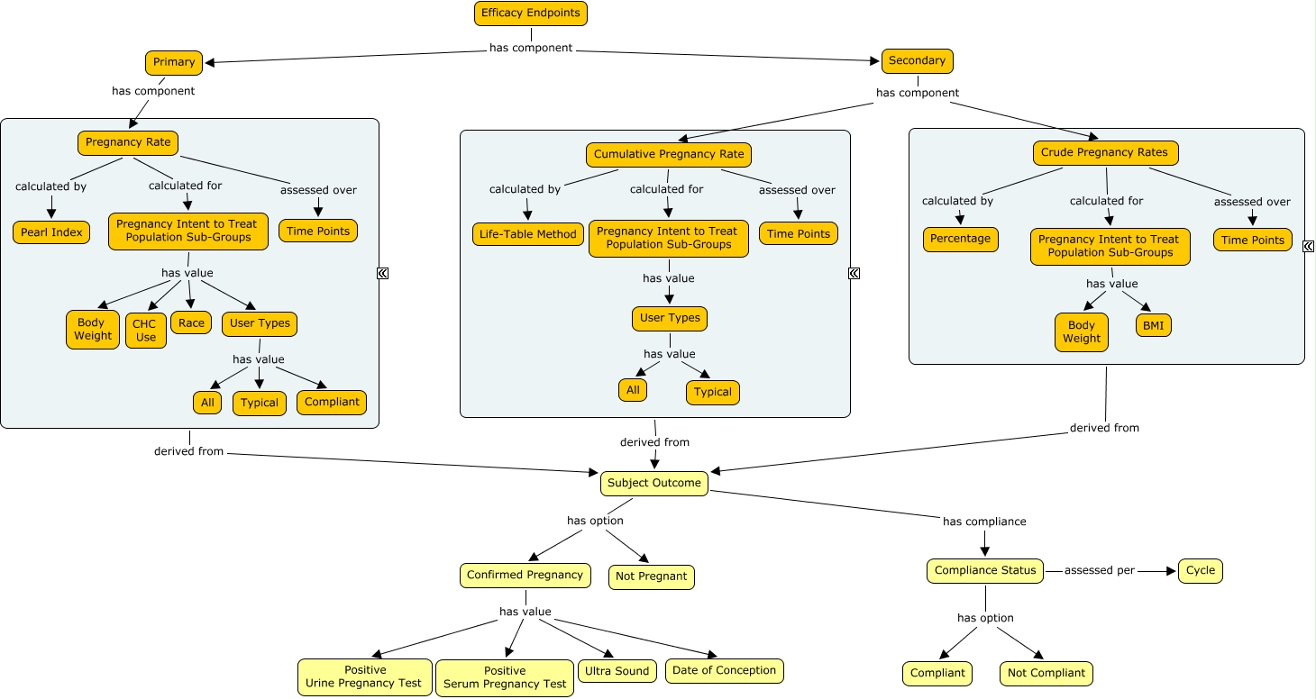
This Concept Map, created with IHMC CmapTools, has information related to: Contraceptives Efficacy Framework - v1-1, User Types has value All, Compliance Status assessed per Cycle, User Types has value Typical, Cumulative Pregnancy Rate calculated for Pregnancy Intent to Treat Population Sub-Groups, ???? derived from Subject Outcome, Subject Outcome has option Confirmed Pregnancy, User Types has value All, User Types has value Typical, Confirmed Pregnancy has value Positive Serum Pregnancy Test, Efficacy Endpoints has component Primary, Subject Outcome has option Not Pregnant, ???? derived from Subject Outcome, ???? derived from Subject Outcome, Pregnancy Rate calculated for Pregnancy Intent to Treat Population Sub-Groups, Pregnancy Intent to Treat Population Sub-Groups has value Body Weight, Crude Pregnancy Rates calculated for Pregnancy Intent to Treat Population Sub-Groups, Crude Pregnancy Rates calculated by Percentage, Pregnancy Intent to Treat Population Sub-Groups has value Body Weight, Subject Outcome has compliance Compliance Status, Cumulative Pregnancy Rate calculated by Life-Table Method