WARNING:
JavaScript is turned OFF. None of the links on this concept map will
work until it is reactivated.
If you need help turning JavaScript On, click here.
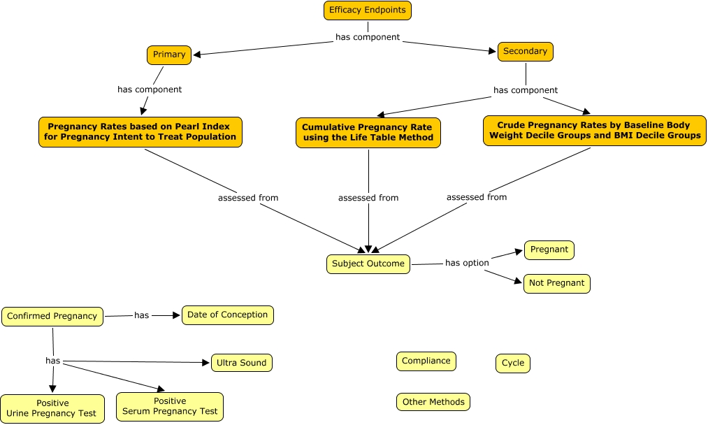
This Concept Map, created with IHMC CmapTools, has information related to: Contraceptives Efficacy Framework - Simplified Endpoints v1, Confirmed Pregnancy has Ultra Sound, Primary has component Pregnancy Rates based on Pearl Index for Pregnancy Intent to Treat Population, Efficacy Endpoints has component Secondary, Efficacy Endpoints has component Primary, Subject Outcome has option Not Pregnant, Confirmed Pregnancy has Positive Serum Pregnancy Test, Confirmed Pregnancy has Positive Urine Pregnancy Test, Secondary has component Cumulative Pregnancy Rate using the Life Table Method, Subject Outcome has option Pregnant, Confirmed Pregnancy has Date of Conception, Secondary has component Crude Pregnancy Rates by Baseline Body Weight Decile Groups and BMI Decile Groups, Pregnancy Rates based on Pearl Index for Pregnancy Intent to Treat Population assessed from Subject Outcome, Crude Pregnancy Rates by Baseline Body Weight Decile Groups and BMI Decile Groups assessed from Subject Outcome, Cumulative Pregnancy Rate using the Life Table Method assessed from Subject Outcome