WARNING:
JavaScript is turned OFF. None of the links on this concept map will
work until it is reactivated.
If you need help turning JavaScript On, click here.
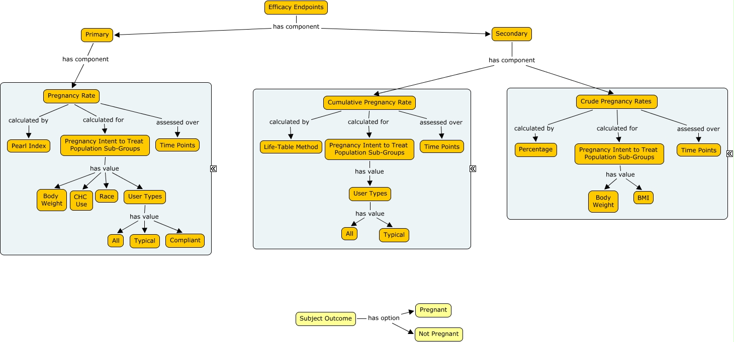
This Concept Map, created with IHMC CmapTools, has information related to: Contraceptives Efficacy Framework - v1, Pregnancy Intent to Treat Population Sub-Groups has value User Types, User Types has value All, Pregnancy Intent to Treat Population Sub-Groups has value BMI, Pregnancy Rate calculated for Pregnancy Intent to Treat Population Sub-Groups, Pregnancy Intent to Treat Population Sub-Groups has value Body Weight, Pregnancy Intent to Treat Population Sub-Groups has value User Types, Pregnancy Intent to Treat Population Sub-Groups has value Race, Crude Pregnancy Rates assessed over Time Points, Subject Outcome has option Pregnant, Subject Outcome has option Not Pregnant, User Types has value All, Pregnancy Intent to Treat Population Sub-Groups has value Body Weight, Pregnancy Rate assessed over Time Points, Efficacy Endpoints has component Primary, Pregnancy Rate calculated by Pearl Index, Secondary has component Cumulative Pregnancy Rate, User Types has value Typical, Efficacy Endpoints has component Secondary, Pregnancy Intent to Treat Population Sub-Groups has value CHC Use, Crude Pregnancy Rates calculated by Percentage