WARNING:
JavaScript is turned OFF. None of the links on this concept map will
work until it is reactivated.
If you need help turning JavaScript On, click here.
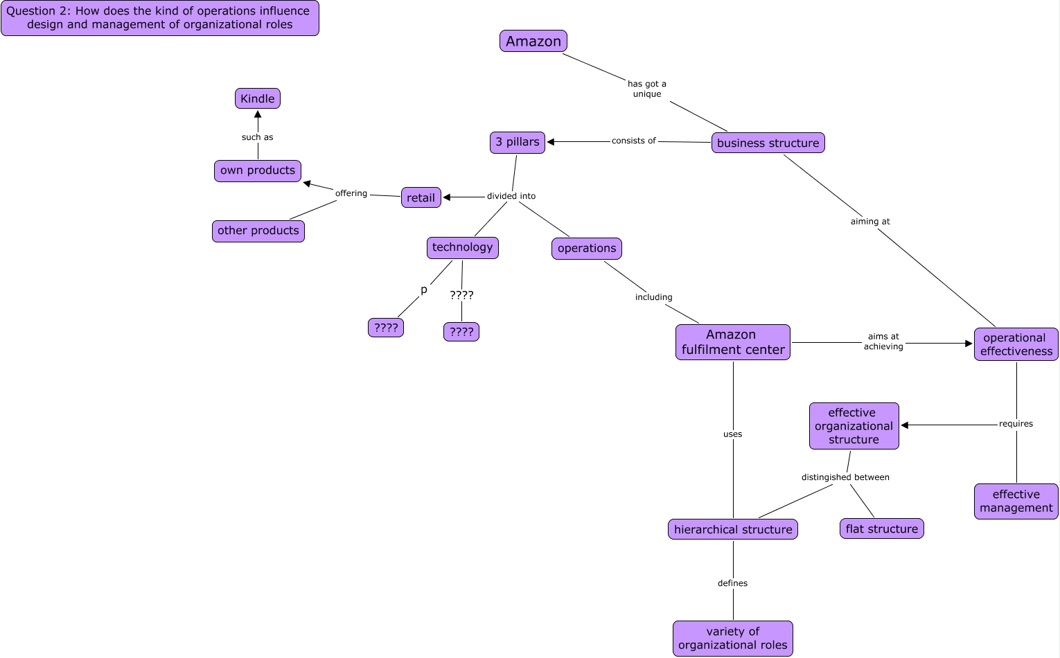
Dieses mit IHMC CmapTools erstellte CMap hat Informationen bezüglich: Amszon frage 2, operational effectiveness requires effective management, effective organizational structure distingished between flat structure, operations including Amazon fulfilment center, business structure consists of 3 pillars, technology ???? ????, hierarchical structure defines variety of organizational roles, retail offering own products, effective organizational structure distingished between hierarchical structure, Amazon has got a unique business structure, business structure aiming at operational effectiveness, operational effectiveness requires effective organizational structure, Amazon fulfilment center uses hierarchical structure, Amazon fulfilment center aims at achieving operational effectiveness, 3 pillars divided into operations, 3 pillars divided into retail, own products such as Kindle, 3 pillars divided into technology, technology p ????, retail offering other products